EasyManua.ls Logo

Pioneer XV-E51 - Page 41

Pioneer XV-E51
126 pages
Print Icon
To Next Page IconTo Next Page
To Next Page IconTo Next Page
To Previous Page IconTo Previous Page
To Previous Page IconTo Previous Page
Loading...
XV-EV51
41
5 678
56
7
8
C
D
F
A
B
E
H I
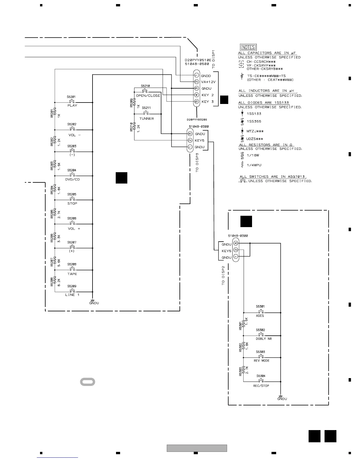
: The power supply is shown with the marked box.
DISP 3 ASSY
(XWZ3621)
H
DISP 2 ASSY
(XWZ3620)
I
J
CN5102
J5102
J5202
J5202
DISP 2 ASSY
S5201: PLAY
S5202: VOL -
S5203: ( - )
S5204: DVD / CD
S5205: STOP
S5206: VOL +
S5207: ( + )
S5208: TAPE
S5209: LINE 1
S5210: OPEN/CLOSE
S5211: TUNNER
DISP 3 ASSY
S5301: ASES
S5202: DOBLY NR
S5203: REV MODE
S5204: REC/STOP

Related product manuals