EasyManua.ls Logo

Pitney Bowes DA50S - Page 126

Pitney Bowes DA50S
127 pages
Print Icon
To Next Page IconTo Next Page
To Next Page IconTo Next Page
To Previous Page IconTo Previous Page
To Previous Page IconTo Previous Page
Loading...
C-6 SV61831 Rev. A DA50S/DA55S/DA70S/DA75S AddressRight™ Printers Service Manual
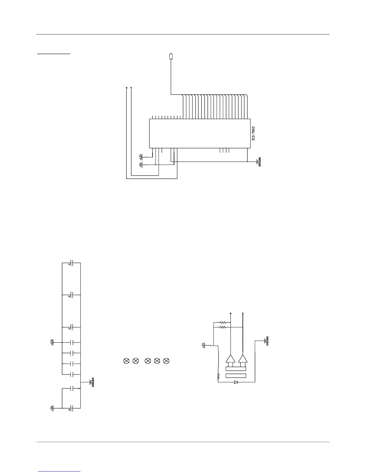
Appendix C • Schematics
DATA
CLOCK
A[22]
A[21]
A[20]
A[19]
A[18]
A[17]
A[16]
A[15]
A[14]
A[13]
A[12]
A[11]
A[10]
A[9]
A[8]
A[7]
A[6]
A[5]
A[4]
A[3]
A[2]
A[1]
A[1..22]
CHB
CHA
A6818AEP
21
23
6
18
28
29
42
41
40
39
38
37
36
35
34
33
32
31
30
27
26
25
20
19
17
16
15
14
13
12
11
10
9
8
7
4
3
43
24
2
44
1
22
U2
OUT_10
OUT_11
OUT_12
OUT_13
OUT_14
OUT_15
STROBE
NC_3
NC_2
OUT_16
CLK
LOAD_SUPPLY
SERIAL_DATA_OUT
OUT_25
OUT_26
OUT_27
OUT_28
OUT_29
NC
OUT_30
OUT_31
OUT_32
OUT_9
OUT_8
OUT_7
OUT_6
OUT_5
OUT_4
OUT_1
OUT_3
OUT_2
SERIAL_DATA_IN
LOGIC_SUPPLY
5
OUT_23
OUT_24
OUT_18
NC_1
OUT_19
GND
BLNK
OUT_17
OUT_20
OUT_22
OUT_21
0.1uF
C3
0.1uF
C4
0.1uF
C5
0.1uF
C6
MTG-HOLE
LH2
MTG-HOLE
MH3
MTG-HOLE
MH2
MTG-HOLE
MH1
MTG-HOLE
LH1
2
4
3
1
HEDS_9721
200-1080
U1
+
-
-
+
VCC
CHANNEL_A
GND
CHANNEL_B
4.7Kohms
R8
4.7Kohms
R7
0.1uF
C2
293-3104
16V
4.7uF
284-4689
C1
470uF 10% 16V
297-9477
C7A
470uF 10% 16V
C7B
297-9477
470uF 10% 16V
C7C
297-9477
OPTICAL ENCODER
BOARD
MOUNTING
HOLES
Board
locator
holes
Layout Notes:
See Bryce assy dwg # 39-00105-001 REV:A component locations.
All mounting holes are 0.165"
Board is two layer
Board Layout must have all traces top side wherever
possible.
GND is copper pour on bottom
+5V/12V copper fill areas on top
PRINT DRIVER
SCHEMATIC
COLOR
PRINT HEAD

Table of Contents

Related product manuals