EasyManua.ls Logo

Pitney Bowes DA50S - Page 28

Pitney Bowes DA50S
127 pages
Print Icon
To Next Page IconTo Next Page
To Next Page IconTo Next Page
To Previous Page IconTo Previous Page
To Previous Page IconTo Previous Page
Loading...
4-2 SV61831 Rev. A DA50S/DA55S/DA70S/DA75S AddressRight™ Printers Service Manual
4 • Troubleshooting/Diagnostics
3ULQW+HDG'ULYH%RDUG
2QEDFNRIKHDGFDUULDJH
3RZHU
6ZLWFK
8VHU,QWHUIDFH
/&'%XWWRQV
IURP.0DFKLQH
)(0$%DFNOLJKW/&'
(QFRGHU6WULS
6WULS
(QFRGHU
6KXWWOH
0RWRU
'&%UXVK
:6
7LPLQJ%HOW
3DSHU6HQVRU
5HFHLYHU237(.23
+%ULGJH
'ULYHU
/
&38 6+
5HQHVDV6+
+'%3$'9
6'5$0
07/&0
0%0LFURQ
)/$6+
()-&
0%,QWHO
0LG-HW
3RZHU
VXSSO\
)XVH
;LOLQ[)3*$
6SDUWDQ;/VHULHV
;&6;/34
..6<67(0
%/2&.',$*5$0
..
0DLQ%RDUG
:6
&K$'
$'&6
+%ULGJH
'ULYHU
8/1%
7UDQVSRUW
0RWRU
'&%UXVK
:6
+%ULGJH
'ULYHU
6,
5HJXODWLRQIRU
999
99
86%)XQFWLRQ
3KLOLSV
,63$
(WKHUQHW
606&
/$1&
5(6(7
&LUFXLWU\
56
'ULYHU
WHVWRQO\
</HH
(QFRGHUDWVKDIW
+3+('0-
9$
9$
',3
6ZLWFK
3+'ULYHU
Q7U
3+'
&3+'
ELW
'$7$
ELW
'$7$
((3520
&
0+]
-7$*
-7$*
0+]0+]
ELW'DWDELW'DWD
&RQILJ3LQIRU..
DQG%&WKUX3DSHUVHQVRU
5HG/('
*UHHQ/('
/$1
86%
)$1
0DLQW
0RWRU
6WHSSHU
:6
,&WR'$
0$;
$'&LQ
&38
3DSHU6HQVRU
(PLWWHU237(.23%
&RQILJ3LQIRU6:9HUFRQWURO
,QWHUIDFH
%RDUG
(WKHUQHW
86%
,54 
,5/
,(&
&RQQHFWRU
/('
/('
- - - - - - -
-
-
-
-
-
-
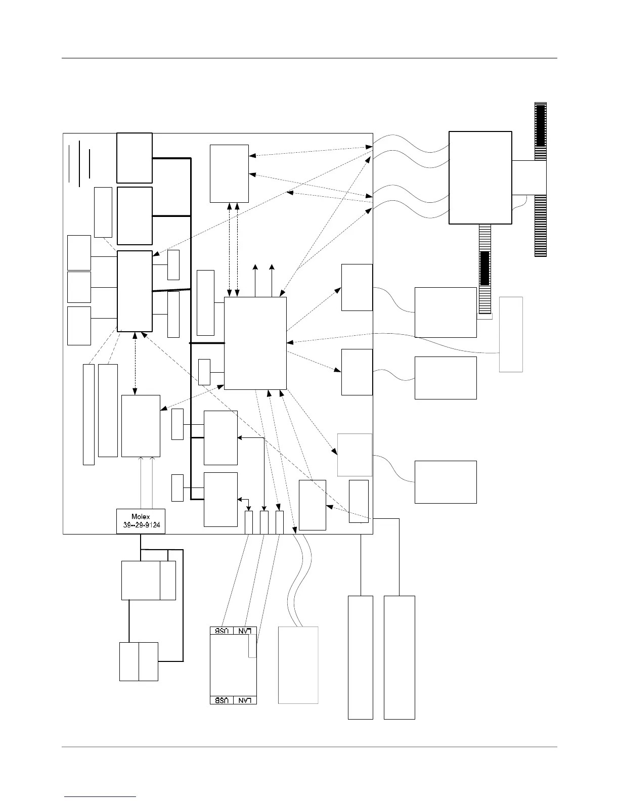
Figure 4-2 Shuttle Head Printer Detailed Block Diagram
4.1 Block
Diagrams

Table of Contents

Related product manuals