EasyManua.ls Logo

Primus D13 - Page 136

Primus D13
160 pages
Print Icon
To Next Page IconTo Next Page
To Next Page IconTo Next Page
To Previous Page IconTo Previous Page
To Previous Page IconTo Previous Page
Loading...
134 70284701
Section 9 NetMaster Troubleshooting - Door open indicator
© Copyright, Alliance Laundry Systems LLC – DO NOT COPY or TRANSMIT
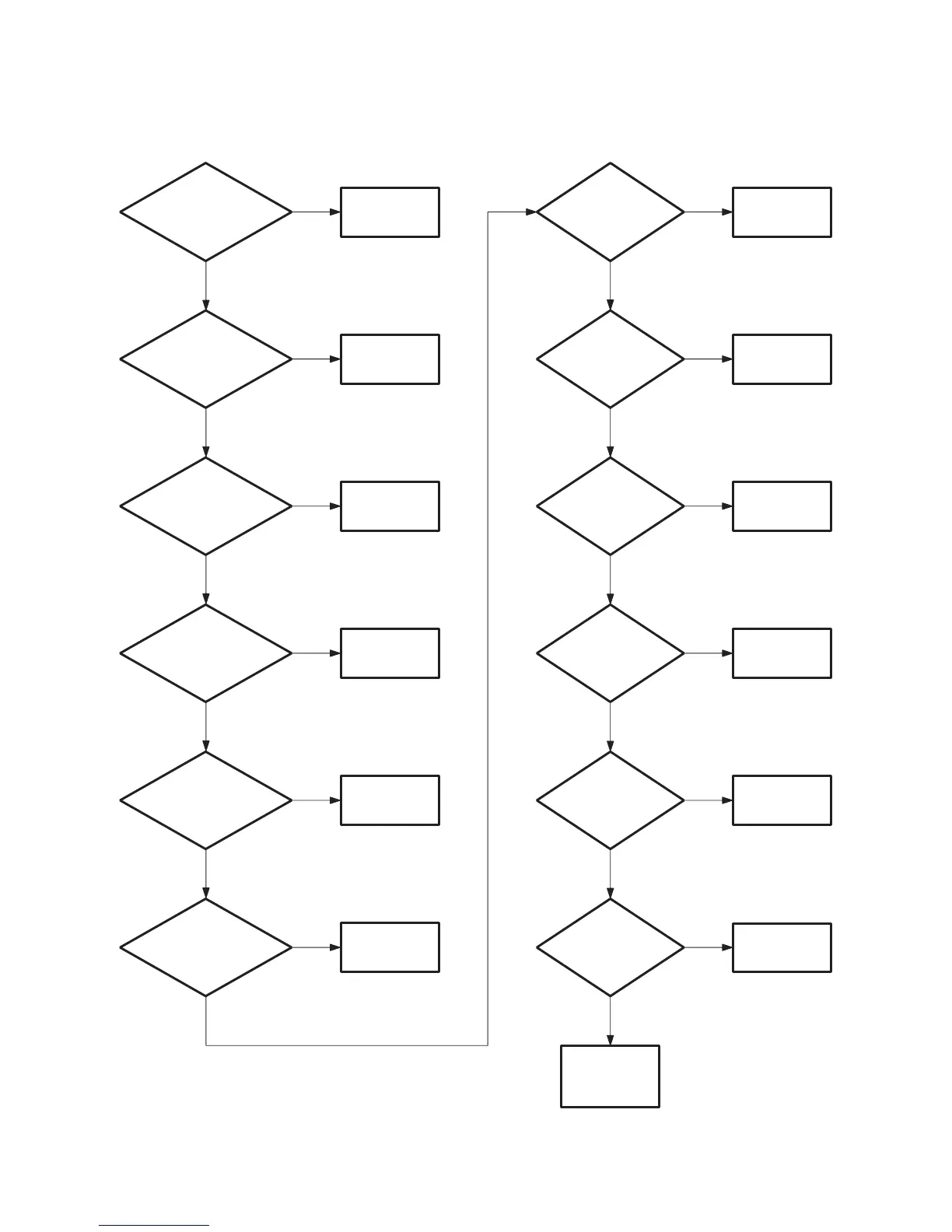
100. DOOR OPEN INDICATOR
Is there voltage at
H2-1 on the Electronic
control?
Replace Control.
Is there power supplied
to the unit?
NO
Is there voltage at input
of primary fuses?
Is there voltage at
output side of the
primary fuses?
Is there voltage across
terminals 1 & 2 of
transformer primary?
Plug unit in and run
it.
Correct wiring
between primary
fuses and power
supply.
Replace primary
fuse(s).
Correct wiring
between primary
fuses and
transformer.
Replace
transformer.
Is there voltage at
the input of the
secondary fuse?
Is there voltage at
output side of
secondary fuse?
Correct wiring
between secondary
fuse and
transformer.
Replace secondary
fuse.
NO
NO
NO
NO
NO
NO
YES
YES
YES
YES
YES
YES
YES
Is there voltage at
N.O. of door
switch?
Is there voltage at
N.O. of lint panel
switch?
Check for proper
operation replace if
necessary.
Correct wiring
between N.O. on lint
panel and COM on
door switch.
Correct wiring
between N.O. and
output of secondary
fuse.
Check for proper
function of door
switch replace if
necessary.
Correct wiring
between H2-1 of
electronic control
and COM of lint
panel switch.
YES
YES
YES
YES
YES
NO
NO
NO
NO
NO
Single and stacked
units. Gas, steam and
electric heat. Single
and three phase
supply.
Reference voltage
checks to transformer
neutral.
(1)
(2)
(3)
(4)
(5)
(6)
(7)
(8)
(9)
(10)
(11)
TMB1844S
Is there voltage across
terminals 2 & 3 of
transformer
secondary?
Is there voltage at
COM of lint panel
switch with lint
panel closed?
With door closed is
there voltage to
COM of door
switch?
TMB1844S

Table of Contents

Related product manuals