EasyManua.ls Logo

Primus D13 - Page 97

Primus D13
160 pages
Print Icon
To Next Page IconTo Next Page
To Next Page IconTo Next Page
To Previous Page IconTo Previous Page
To Previous Page IconTo Previous Page
Loading...
70284701 95
Section 7 Electronic Control Troubleshooting
© Copyright, Alliance Laundry Systems LLC – DO NOT COPY or TRANSMIT
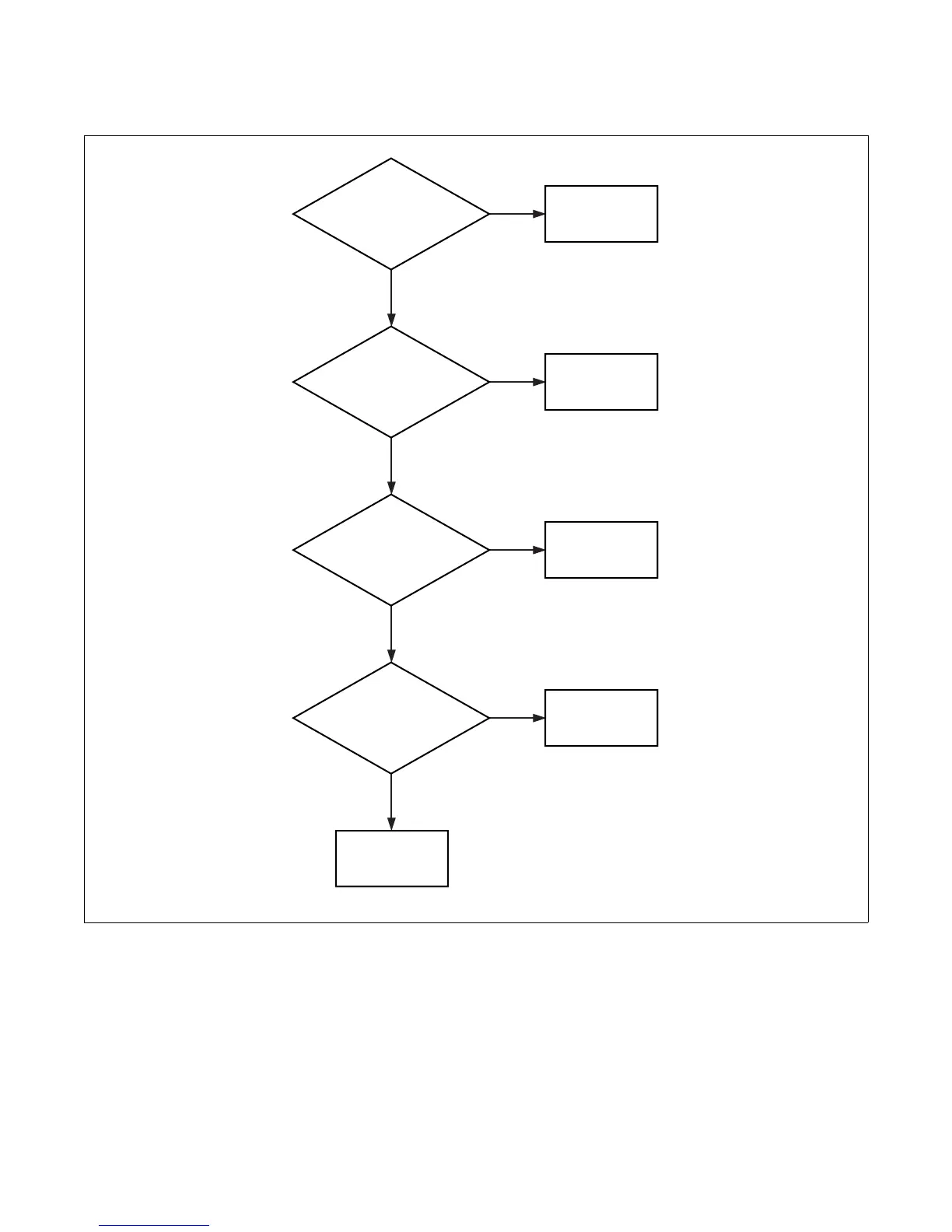
WILL NOT HEAT – STEAM – EDC MODELS
(Sheet 2 of 2)
T097D
Replace the stove
limit.
Is there voltage to the
output side of the stove
limit?
Correct wiring to
steam valve coil.
Is there voltage across
steam valve coil?
Repair or replace
steam valve.
Does steam valve
operate properly?
Check for proper
steam supply.
Correct if necessary.
Is heat produced?
NO
YES
NO
YES
NO
YES
NO
YES
Unit operational.
T097D

Table of Contents

Related product manuals