EasyManua.ls Logo

RCA 70/46 - Page 39

RCA 70/46
260 pages
Print Icon
To Next Page IconTo Next Page
To Next Page IconTo Next Page
To Previous Page IconTo Previous Page
To Previous Page IconTo Previous Page
Loading...
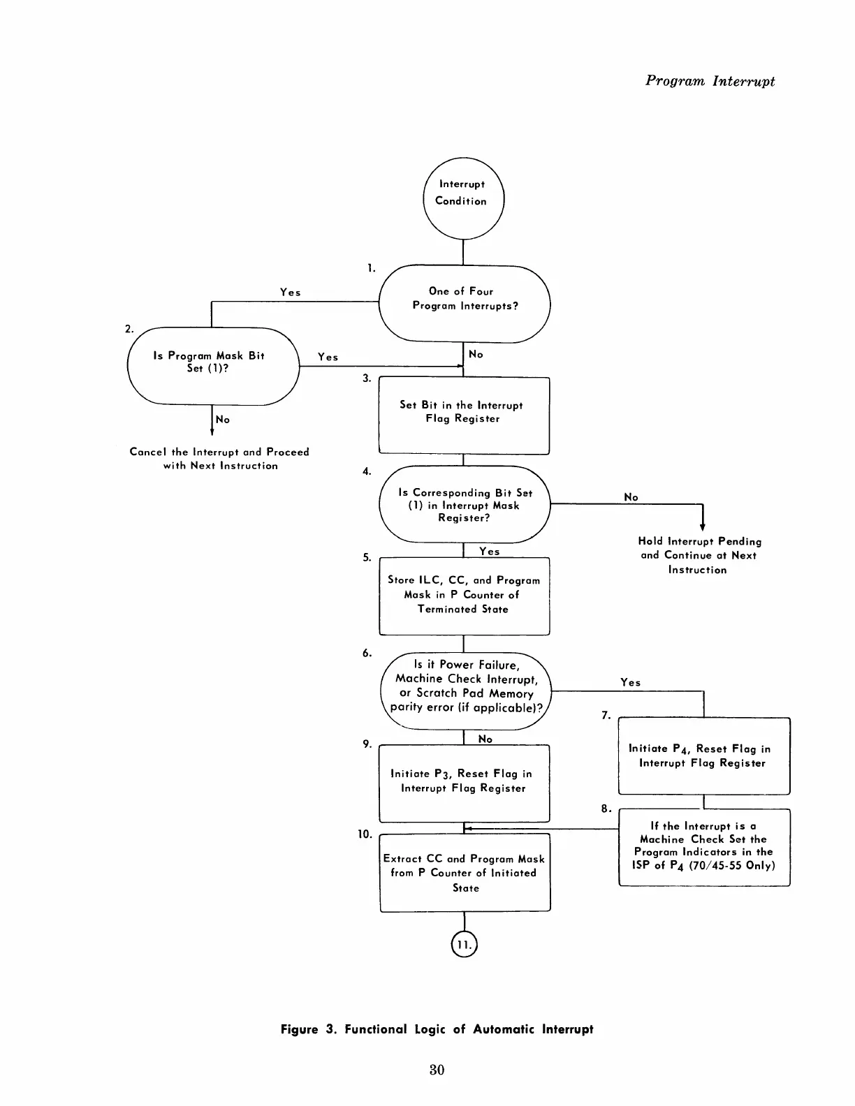
Is
Program
Mask
Bit
Set
(1)?
No
Yes
Cancel
the
Interrupt
and
Proceed
with
Next
Instruction
Yes
1.
3.
4.
5.
6.
9.
One
of
Four
Program
Interrupts?
No
Set
Bit
in
the
Interrupt
Flag
Register
Is
Corresponding
Bit
Set
(1)
in
Interrupt
Mask
Register?
Yes
Store
ILC,
CC,
and
Program
Mask
in P
Counter
of
Terminated
State
Is
it
Power
Failure,
Machine
Check
Interrupt,
or
Scratch Pad
Memory
parity
error
(if
applicable)?
No
Initiate
P3,
Reset
Flag
in
Interrupt
Flag
Register
7.
8.
10.
~==~~==~---1
Extract
CC
and
Program
Mask
from P
Counter
of
Initiated
State
Figure
3.
Functional Logic
of
Automatic Interrupt
30
No
Program
Interrupt
Hold
Interrupt
Pending
and
Continue
at
Next
Instruction
Yes
Initiate
P
4,
Reset
Flag
in
Interrupt
Flag
Register
If
the
Interrupt
is
a
Machine
Check
Set
the
Program
Indicators
in
the
ISP
of
P4
(70/45-55
Only)

Table of Contents

Related product manuals