EasyManua.ls Logo

RCA 70/46 - Page 43

RCA 70/46
260 pages
Print Icon
To Next Page IconTo Next Page
To Next Page IconTo Next Page
To Previous Page IconTo Previous Page
To Previous Page IconTo Previous Page
Loading...
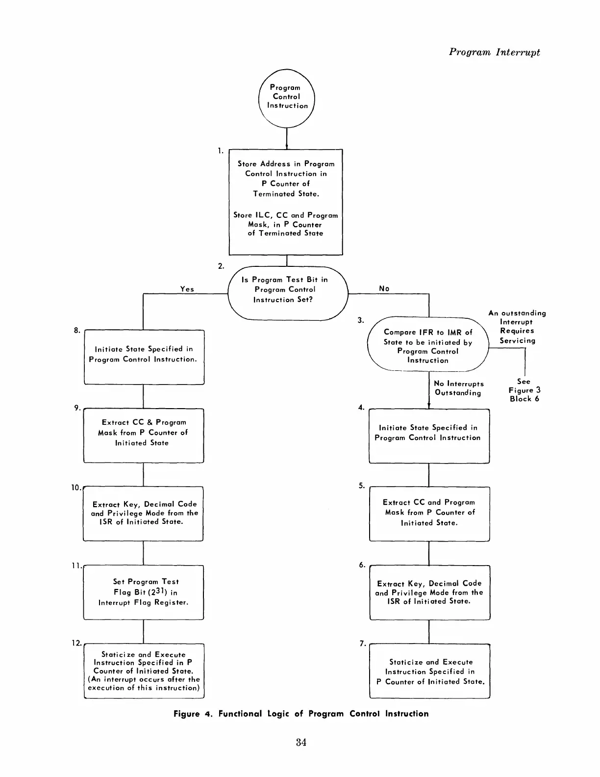
8.
Yes
Initiate
State
Specified
in
Program
Control
Instruction.
9.r-----------~--------~
Extract
CC
&
Program
Mas
k
from
P
Counter
of
Initiated
State
10.,-----------~------------~
Extract
Key,
Decimal
Code
and
Privi
lege
Mode
from
the
ISR
of
Initiated
State.
11.~--------~-----------.
Set
Program
Test
Flag
Bit
(2
31
)
in
Interrupt
Flag
Register.
12.r---------~----------_.
Staticize
and
Execute
Instruction
Specified
in
P
Counter
of
Initiated
State.
(An
interrupt
OCcurS
after
the
execution
of
this
instruction)
1.
2.
Store
Address
in
Program
Control
Instruction
in
P
Counter
of
Term
i
nated
State.
Store
ILC,
CC
and
Program
Mask,
in
P
Counter
of
Terminated
State
Program
Test
Bit
in
Program
Control
Instruction
Set?
3.
4.
5.
6.
7.
Program
Interrupt
No
Compare
IFR
to
IMR
of
State
to
be
initi
ated
by
Program
Control
Instruction
-
No
Interrupts
Outstanding
Initiate
State
Specified
in
Program
Control
Instruction
Extract
CC
and
Program
Mas
k
from
P
Counter
of
Initiated
State.
Extract
Key,
Dec
imal
Code
and
Privilege
Mode
from
the
ISR
of
Initiated
State.
Stati
c i
ze
and
Execute
Instruction
Specified
in
P
Counter
of
Initiated
State.
An
outstanding
Interrupt
Requires
Servicing
See
Figure
3
Block
6
Figure
4.
Functional Logic
of
Program Control Instruction
34

Table of Contents

Related product manuals