EasyManua.ls Logo

RCA 70/46 - Page 66

RCA 70/46
260 pages
Print Icon
To Next Page IconTo Next Page
To Next Page IconTo Next Page
To Previous Page IconTo Previous Page
To Previous Page IconTo Previous Page
Loading...
No
Set
Condition
Code
to
3
ond
Terminote
Test
Device
Instruction
Next
Instruction
2
3
4
5
6
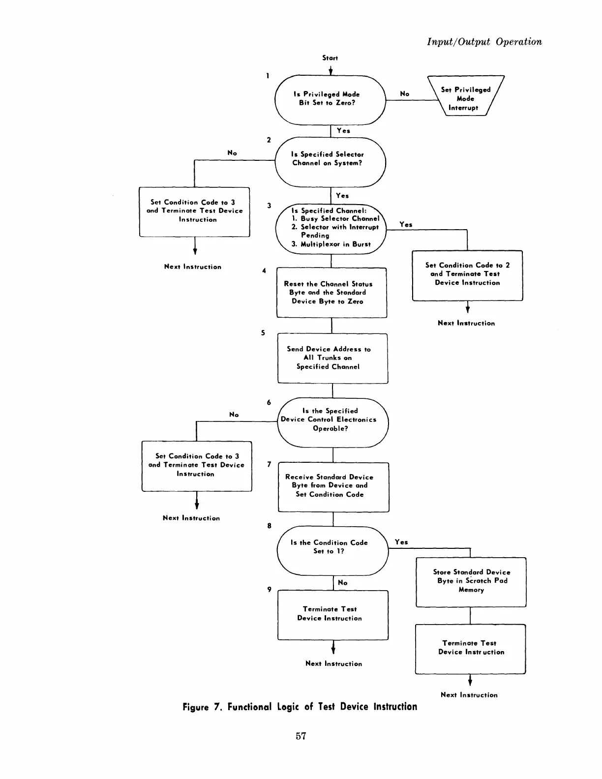
Start
Is
Privileged
Mode
Bit
Set
to
Zero?
Yes
Is
Specified
Selector
Channel
on
System?
Yes
Is
Specified
Channel:
1.
Busy
Selector
Channel
2.
Selector
with
Interrupt
Pending
Multiplexor
in
Burst
Reset
the
Channel
Status
Byte
and
the
Standard
Devi
ce
Byte
to
Zero
Send
Device
Address
to
All
Trunks
on
Specified
Channel
No
Is
the
Specified
.------------1
Device
Control
Electronics
Set
Condition
Code
to
3
ond
Terminate
Test
Device
Instruction
Next
Instruction
7
8
9
Operable?
Receive
Standard
Device
Byte
from
Devi
ce
and
Set
Condition
Code
Is
the
Condition
Code
Set
to
1?
No
Terminate
Test
Device
Instruction
Next
Instruction
Yes
Yes
Figure
1. Functional
Logic
of
Test
Device
Instruction
57
Input / Output Operation
Set
Condition
Code
to
2
and
Terminate
Test
Device
Instruction
Next
Instruction
Store
Standard
Device
Byte
in
S~ratch
Pad
Memory
Terminate
Test
Device
Instr
uction
Next
Instruction

Table of Contents

Related product manuals