EasyManua.ls Logo

RCA 70/46 - Page 84

RCA 70/46
260 pages
Print Icon
To Next Page IconTo Next Page
To Next Page IconTo Next Page
To Previous Page IconTo Previous Page
To Previous Page IconTo Previous Page
Loading...
From
"Servicing
a
Data
Transfer"
Byte
Count
::
~
and
Data
Chaining
is
specified
13~
________
~
________
~
Yes
Test
Standard
Device
Byte
for
Status
Modifier
Condition?
No
11r---------~--------~
12
13
Fetch
the
Next
CCW
and
Place
it
in
the
Appropriate
Channel
Registers
in
Scratch
Pad
Memory
No
Input/Output
Operation
Yes
10
Increment
the
Next
CCW
Address
by
8
(See
Note
1,
2)
Yes
Is
Main
Memory
Address
in
Transfer
in
Channel
Command
on
a
Double-Word
Boundary?
17
No
Yes
16
Transfer
Main Memory
Address
in
Transfer
in
Channel
Command
in
Next
CCW
Address
Send
Command
to
Specified
Devic.e
1-
____________
...
No
(Data
Chain)
Set
Program
Check
Bit
in
Channel
Status
Byte
14
__
------~----
__
Is
this
a
Burst
Mode
Operation?
14
No
Stare
Subchonnel
Registers
back
in
Non-Addressable
Main
Memory
Yes
Yes
(See
Note
4)
Is
this
a
Multiplexor
Channel
Operation?
No
Continue
Processing
Is
this
a
Data
Chai
n
Operation
Yes
Tell
Device
to
Set
an
End
Condition
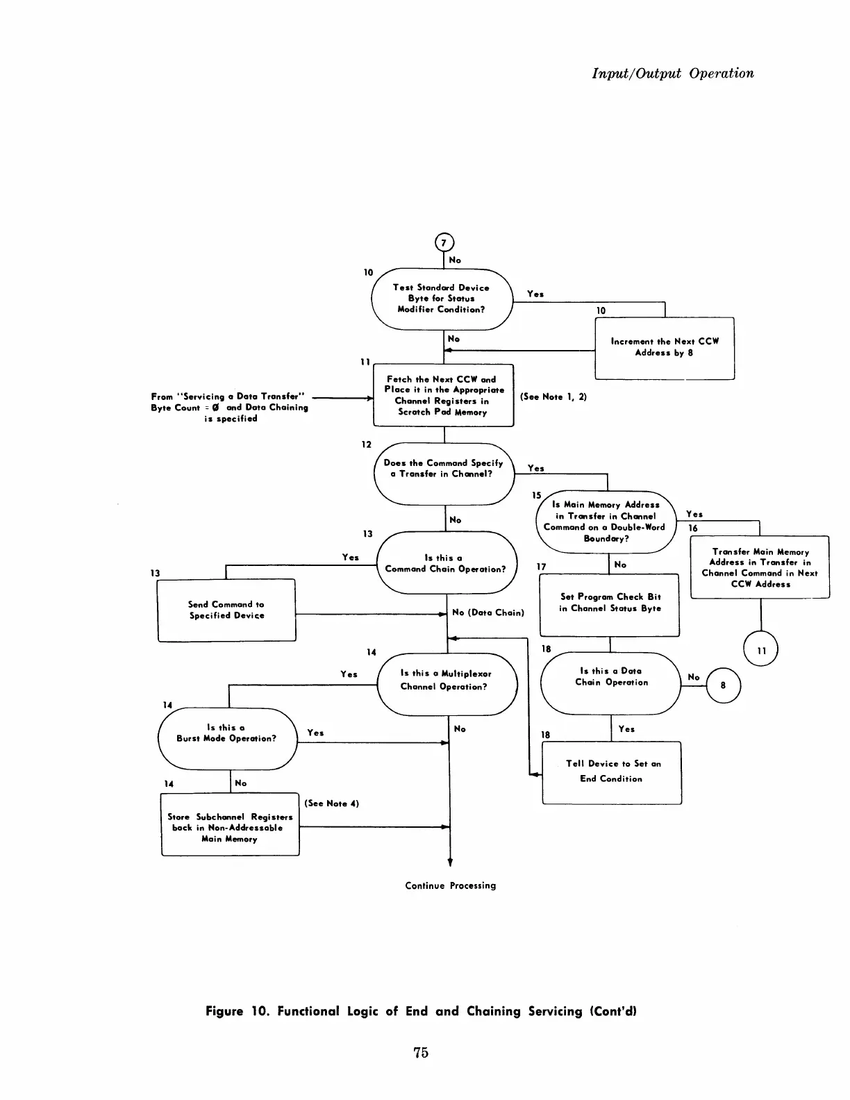
Figure
10.
Functional Logic
of
End
and
Chaining
Servicing (Cont'd)
75

Table of Contents

Related product manuals