EasyManua.ls Logo

RCA 70/46 - Page 87

RCA 70/46
260 pages
Print Icon
To Next Page IconTo Next Page
To Next Page IconTo Next Page
To Previous Page IconTo Previous Page
To Previous Page IconTo Previous Page
Loading...
4
2
3
4
Device
Control
Electronics
is
Asked
for
the
Device
Address
Is
Device
Control
Electronics
Operable?
Yes
Receive
Standard
Device
Byte
from
Device
Control
Electronics
Yes
Is
This
a
Multiplexor
.-------------/
Channel
Interrupt?
Fetch
Appropr
i
ate
Subchannel
Regi
sters
and
Transfer
Them
to
Scratch
Pad
Memory
~.
_______________
.J
(See
Note
2)
5
No
6
7
8
No
Is
This
a
Termination
Interrupt?
Yes
Set
Termination
Interrupt
Bit
in
Channel
Status
Byte
Test
for
Incorrect
Length
No
Store
Standard
Device
Byte
in
Appropriate
Registers
in
Scratch
Pad
Memory
(If
Required)
t
Next
Instruction
No
2
Yes
8
Input/Output Operation
Generate
an
All
Z",ro
Standard
Devi
ce
Byte
and
Store
it
into
1/0
Channel
Registers
in
Scratch
Pad
Memory
~-----~-------~
Set
Incorrect
Length
Bit
in
Channel
Status
Byte
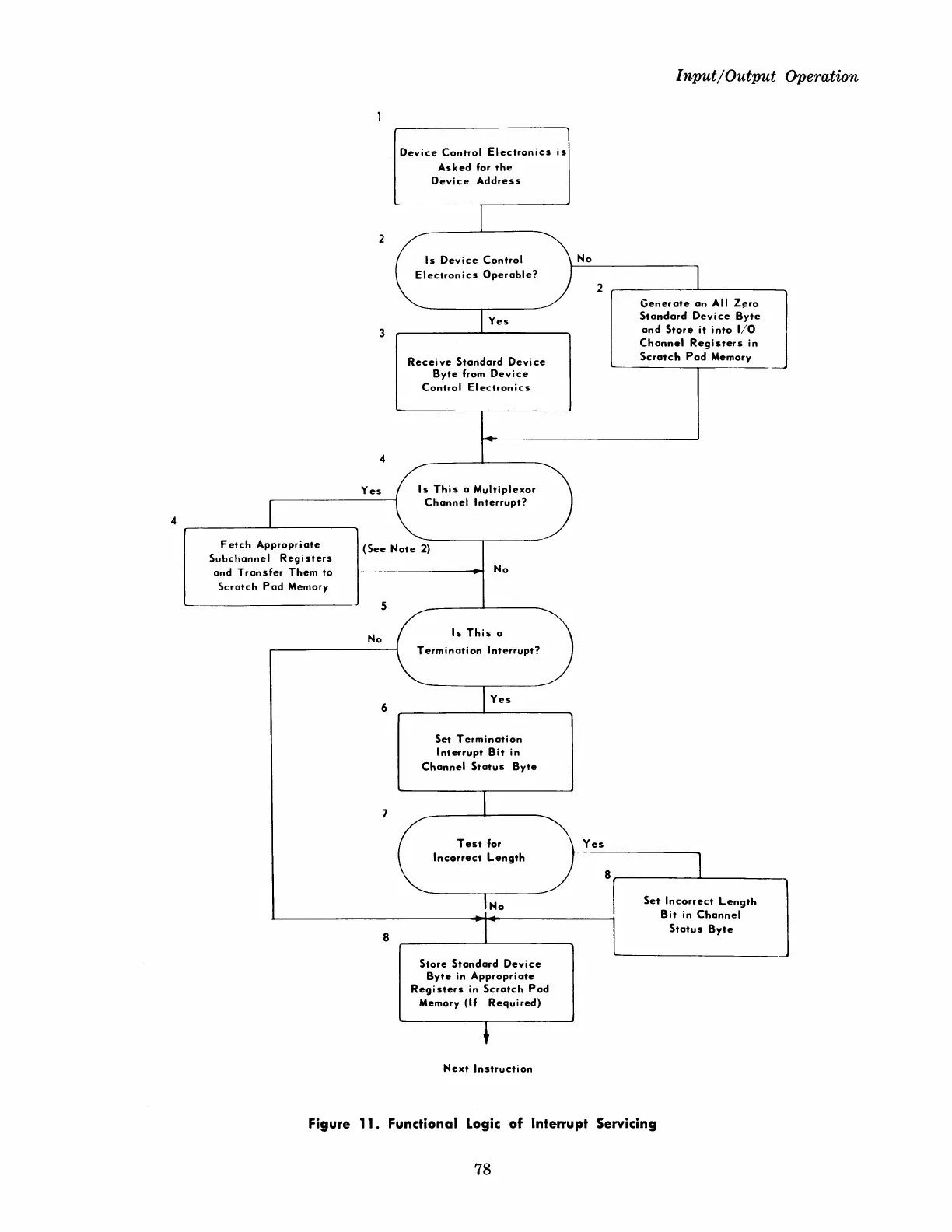
Figure 11. Functional
Logic
of
Interrupt Servicing
78

Table of Contents

Related product manuals