EasyManua.ls Logo

Samson TROVIS 6400 - Page 5

Samson TROVIS 6400
38 pages
Print Icon
To Next Page IconTo Next Page
To Next Page IconTo Next Page
To Previous Page IconTo Previous Page
To Previous Page IconTo Previous Page
Loading...
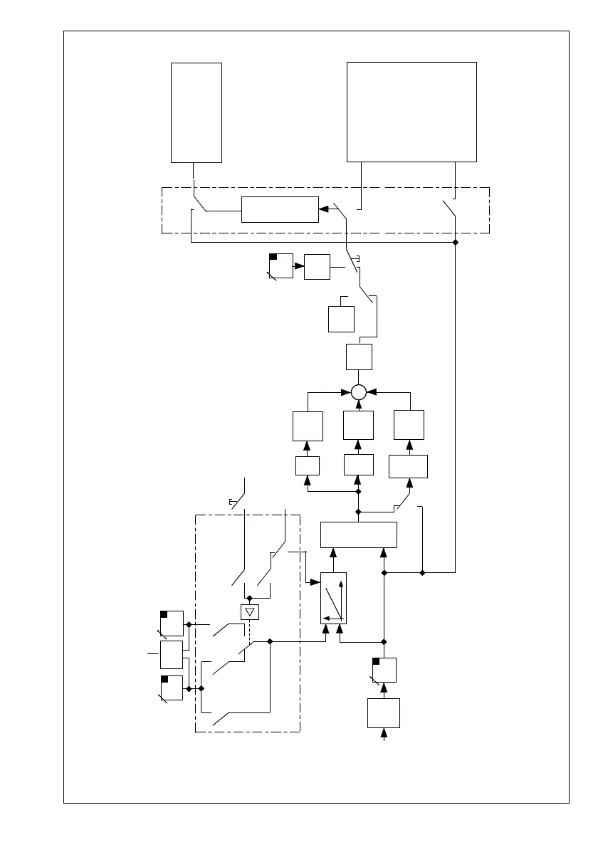
Fig. 1 Functional structure of controller
W2
ext. BE
SP
4
1,2
2,3
0
1,2,3
X
+
_
In
In0
InF
Y0
Y
Y
Y
0,2
1
0
1,2
0,2
YSt
YH
-
-
Y
Hd
SPr
dP
d
P
P
I
+
dI
P
I
Y
PID
P
Yr
W1
SPh
D
Output analog
0(4) to 20 mA
Y or X
Three-step
on-off
-Switching
-Clocked
for
Y
=
1
————————
Limit contacts
for
Y
=
0,2
MANUAL/
AUTOMATIC
key
Safety output
(restart) value
Operating
direction
Setpoint key W1/W2
Inhibition (HOLD) of setpoint modification
On
Setpoint ramp
Digital filter
5

Table of Contents