EasyManua.ls Logo

SMART Board SB640 - Flowchart 1: Getting Started

SMART Board SB640
56 pages
Print Icon
To Next Page IconTo Next Page
To Next Page IconTo Next Page
To Previous Page IconTo Previous Page
To Previous Page IconTo Previous Page
Loading...
Chapter 5
Troubleshooting your interactive whiteboard
smarttech.com/kb/001414 46
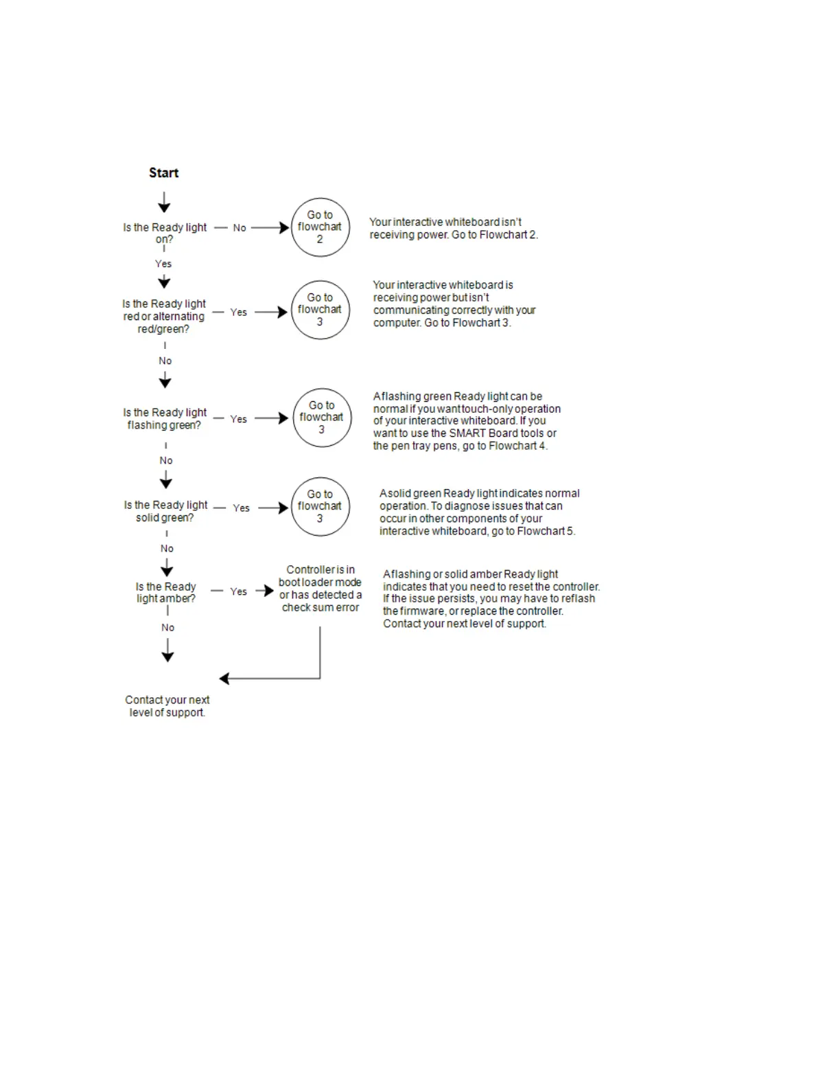
Flowchart 1: Getting started
If none of these descriptions applies to the Ready light, contact your next level of support.

Table of Contents