EasyManua.ls Logo

SMART Board SB640 - Flowchart 4: Ready Light Flashing Green

SMART Board SB640
56 pages
Print Icon
To Next Page IconTo Next Page
To Next Page IconTo Next Page
To Previous Page IconTo Previous Page
To Previous Page IconTo Previous Page
Loading...
Chapter 5
Troubleshooting your interactive whiteboard
smarttech.com/kb/001414 48
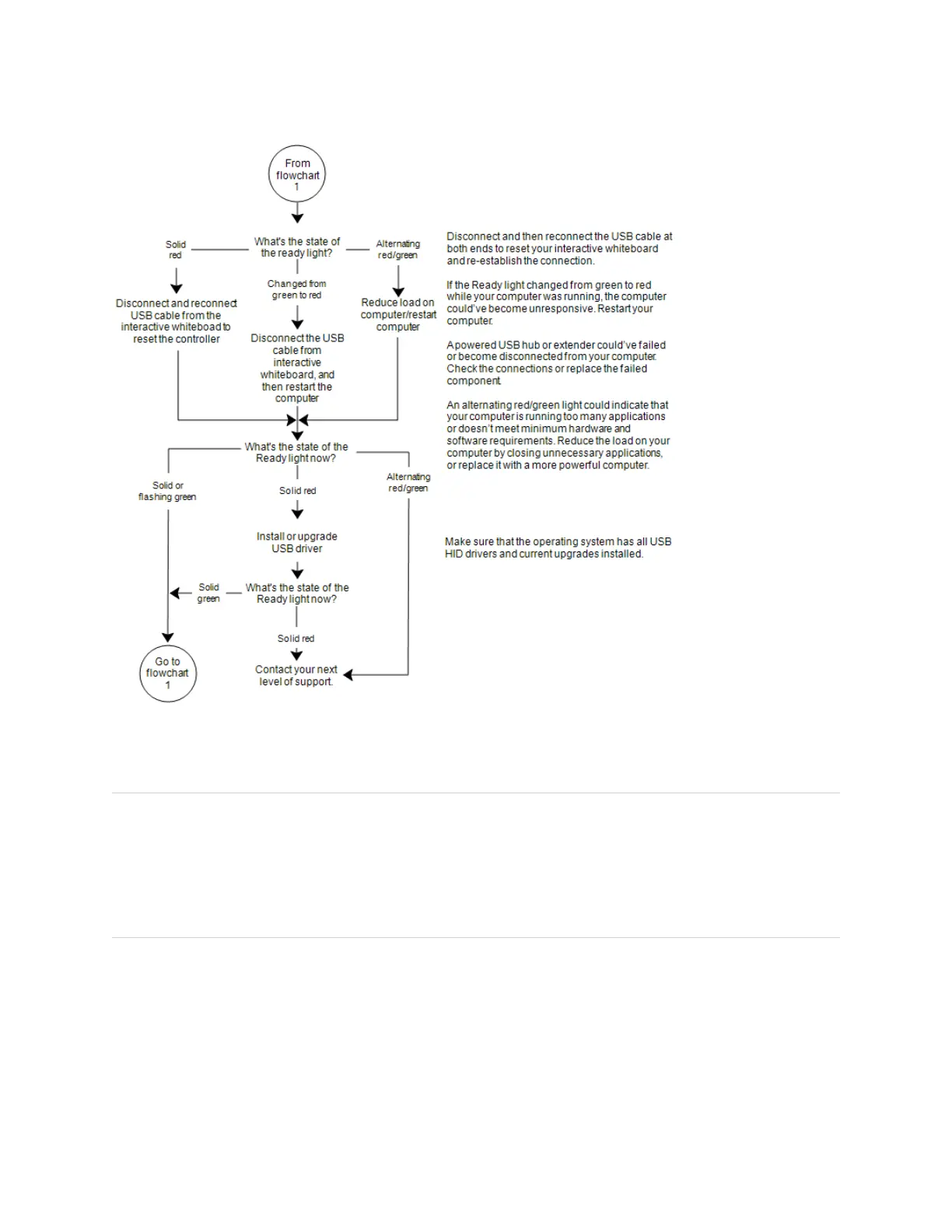
Flowchart 4: Ready light flashing green
NOTES
l This is the normal mouse mode state when SMART Product Drivers aren’t installed on your
computer.
l This mode can be useful for occasional or guest users who don’t require the use of SMART Board
tools or pen tray functions.

Table of Contents