EasyManua.ls Logo

SMART Board SB640 - Flowchart 2: Ready Light Not On; Flowchart 3: Ready Light Red

SMART Board SB640
56 pages
Print Icon
To Next Page IconTo Next Page
To Next Page IconTo Next Page
To Previous Page IconTo Previous Page
To Previous Page IconTo Previous Page
Loading...
Chapter 5
Troubleshooting your interactive whiteboard
smarttech.com/kb/001414 47
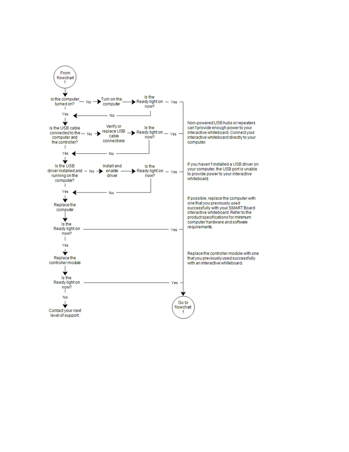
Flowchart 2: Ready light not on
Flowchart 3: Ready light red
A red Ready light indicates that your interactive whiteboard is receiving power but isn’t communicating
with your computer. Pen tray LEDs don’t turn on and the screen isn’t responsive to touch.

Table of Contents