EasyManua.ls Logo

SolarEdge StorEdge Solution with Backup - Chapter 2: Installing Power Optimizers; Power Optimizer Safety and Installation Steps

SolarEdge StorEdge Solution with Backup
154 pages
Print Icon
To Next Page IconTo Next Page
To Next Page IconTo Next Page
To Previous Page IconTo Previous Page
To Previous Page IconTo Previous Page
Loading...
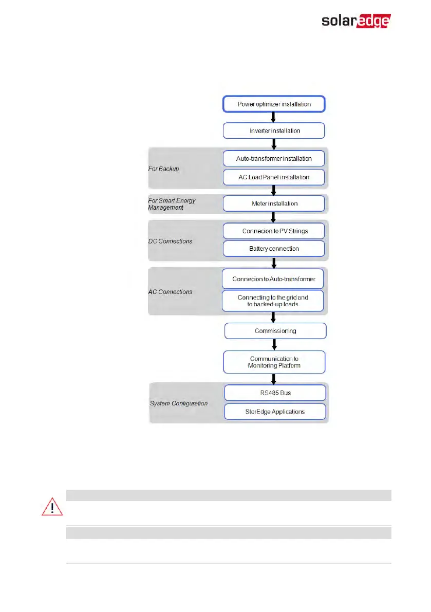
Chapter 2: Installing the Power Optimizers
Safety
The following notes and warnings apply when installing the power optimizers. Some of
the following may not be applicable to smart modules:
WARNING!
The metallic enclosure of the power optimizer must be grounded in accordance
with the product's listing and local and national codes.
AVERTISSEMENT!
L'enceinte tallique de l’optimiseur de puissance doit être mise à la terre en
accord avec lesgulations locales et nationales.
StorEdge Solution with Backup MAN-01-00262-1.5
20 Chapter 2: Installing the Power Optimizers

Table of Contents

Related product manuals