EasyManua.ls Logo

Sony HBD-DZ950 - Diagrams and Schematics; System Block Diagram

Sony HBD-DZ950
48 pages
Print Icon
To Next Page IconTo Next Page
To Next Page IconTo Next Page
To Previous Page IconTo Previous Page
To Previous Page IconTo Previous Page
Loading...
DAV-DZ350/DZ650/DZ950
DAV-DZ350/DZ650/DZ950
2020
SECTION 5
DIAGRAMS
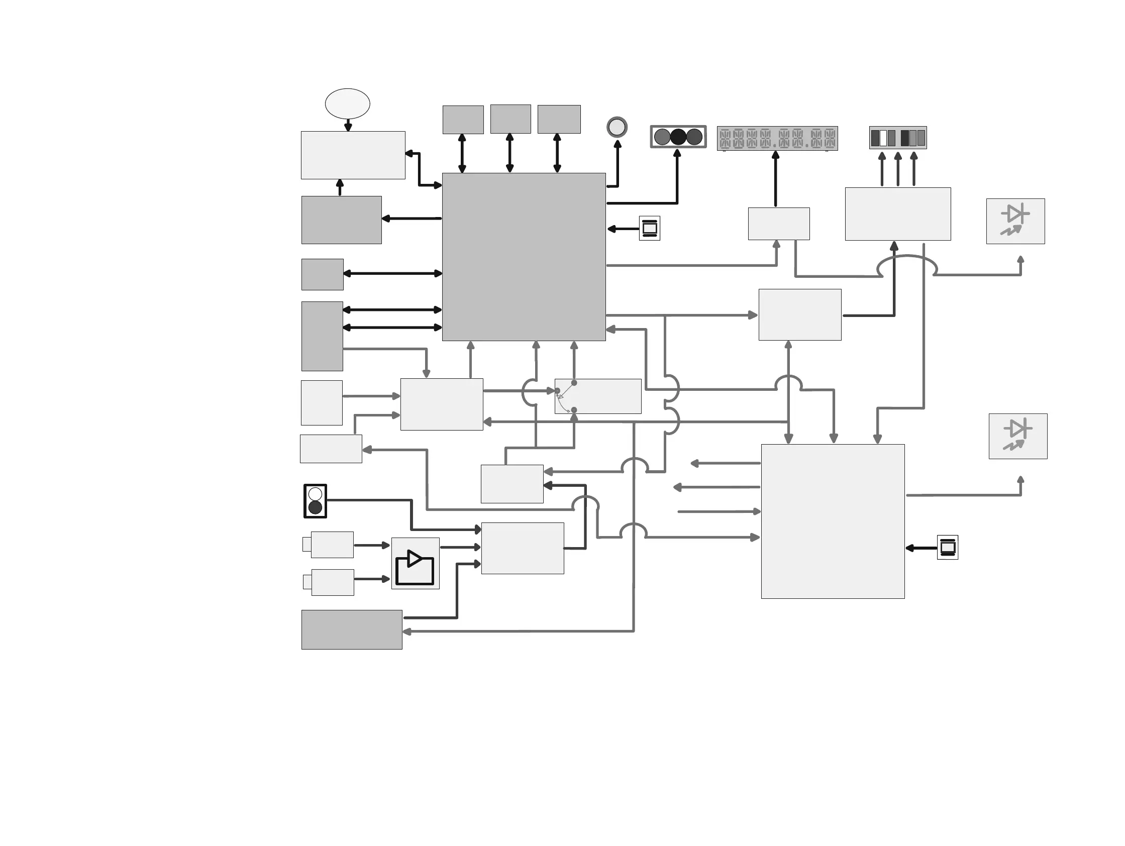
5-1. BLOCK DIAGRAM
HDMI TMDS
HDMI DDC
VIDEO OUT
COMPONENT
27MHZ
HDMI ARC
MIC1
MIC2
A
UX IN
VFD ( 8 Grid x 14 Anode )
SPI ( DATA ,CP,CLK)
PWM
SPK OUT 1000W
BTL OUTPUT
167W X 6 THD=30%
L/R/SL/SR/CEN/SUB=4 OHM
SPEAKER JACK :SPRING TYPE
I2C
UART1
UART2
DVD/CD
IM CMS-S76RFS3G1
OPU
ASA F-8829F1 LOADER
AM5888S
MOTOR DRIVER
USB
USB 2.0
MPEG
CXD9927R-A
TQFP256
SDRAM
4M X 16
FLASH
32M
EEPROM
16K
VIDEO OUT
VFD DRIVER
PT6315
HDMI
OPTICAL
Digital in
SPDIF RECEIVER
CS8422
I2S CLOCK
ALC
OP
AUDIO
TC4052
SWITCH
ADC
PCM1808PW
SPDIF
KSE TUNER MODULE
RICOH 5B705
FM
BLUETOOTH
BM153
BT-SPDIF
DIGITAL AUDIO
PROCESSOR
TAS5538
I2S ( MCLK,BCLK,LRCKL,DATA)
DIGITAL POWER AMP
TAS5352A X 3
MCU
STM8S207C8T6
64K/48PIN
PWM
RESET-MPEG
16MHZ
POWER CONTROL
Bluetooth Reset
DSP Reset
DSP Mute
Speaker Short Detect
AMP Power Over Detect
MIC Input Detect
White Light LED
Cs8422 Reset
HDMI CEC
Blue Light LED
I2C
I2C
Same DL0 design
Same DL0 design
Same DL0 design
I2S CLOCK
SGM3157
SWITCH
DATA
DATA
DATA
PIN202
PIN206

Related product manuals