EasyManua.ls Logo

Sony HBD-DZ950 - Main Board Schematic (6;6)

Sony HBD-DZ950
48 pages
Print Icon
To Next Page IconTo Next Page
To Next Page IconTo Next Page
To Previous Page IconTo Previous Page
To Previous Page IconTo Previous Page
Loading...
DAV-DZ350/DZ650/DZ950
DAV-DZ350/DZ650/DZ950
2929
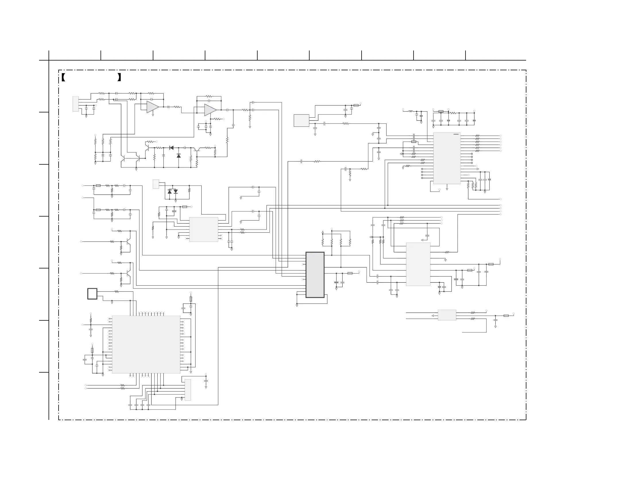
5-11. SCHEMATIC DIAGRAM - MAIN Board (6/6) -
• See page 35 for IC Block Diagrams.
(6/6)MAIN BOARD
A
386
E
2 9
G
D
5
B
C
7
F
14
C663
104
L600
10uH
VCC33
GND
MIC IN
R622
1K
C650
10uF/16V
C656
10uF/16V
R624
0R
R635
3K3
GND
C653
105
C657
105
R667
4K7
R653 1K
R662
47K
GND
R665
100K
R659
100K
R649
0R
R644
0R
R643 470R
R628
1K
R618
12K
C651 150P
-
2
+
3
1
B-
4
IC600A
JRC4558
7
-
6
+
5
B+
8
IC600B
JRC4558
R629
1K
C676
100uF/16V
C673
104
+12V
R619 10K
C652 150P
GND
R630 1K
R626
1K
VCC33
C649
10uF/16V
Q6 02
2SC8050
Q6 01
2SC8050
Q6 00
2SC8050
D602
1N4148
D603
1N4148
R673
10K
GND
C695
NC
R670
100R
R669
6K8
R683
10K
GND
C703
NC
R680
100R
R679
6K8
AUX_L
AUX_R
R705
33R
R685 33R
R688 33R
FM_L
FM_R
RX0
1
RX1
2
VA
3
AGND
4
RX2
5
RX3
6
AD0
7
AD1
8
SCL
9
SDA
10
XTI
11
XTO
12
ILRCK
13
ISCLK
14
SDIN
15
GPO0
16
GPO1
17
GOP2
18
V_REG
19
VD_FILT
20
DGND
21
VL
22
DOUT2
23
BCK2
24
LRCK2
25
TDM_IN
26
SDOUT1
27
BCK1
28
LRCK1
29
GPO3
30
RMCK
31
RST
32
N.C
33
IC601
IC_CS8422
C679 104
C682 104
C684 104
FB603
600
GND
C690
104
C689
103
GND
V_REG
R678
0R
GND
VL
GND
C678 104
MCU_SDA
MCU_SCL
MCU_SDA
MCU_SCL
R660 20K
R663 20K
R664 33R
R666 33R
A/D-SDATA
8422-MCLK
8422-MCLK
FB602
600
C669
104
VL
C668
103
C666
104
C665
103
R627
0R
V_REG
VCC33
GND
C660
100uF/10V
C667
100uF/10V
C670
100uF/10V
C697
33PF
C698
33PF
C699
33PF
TP603
TP602
TP601
TP600
R640 33R
R642 33R
R648 33R
R650 33R
R656 33R
R658 33R
GPO_1
GPO_1
FB604
100
FB606
100
C694
471
C702
471
R692 33R
R691 33R
C707
47pF
C708
47pF
GND
GND
FB605
600
C705
100uF/10V
C704
104
VCC33
R686
1K
R693
0R
GND
1
2
CN601
CON2 2.5mm
GND
VCC
8
IIC/RDSI
6
LA
7
AM ANT1
3
GND
13
RF_GND
1
RF_GND
5
FM ANT
2
R_OUT
11
L_OUT
12
DA
10
CK
9
IISD
14
AM ANT2
4
IC603
Tuner 14Pin
1
3
2
D604
BAV99
R674
100R
R677 0R
R675
NC
8422-LRCK
8422-BCK
8422-DATA
C672
104
VCC
3
OUT
1
GND
2
OPT600
OPT
C658
104
GND
FB600
600
C677
NC
Optical in
CS8422-ERR
CS8422-ERR
8422-LRCK
8422-BCK
8422-DATA
MIC_DETECT
GND
ARC-IN
GND
GND
C696
222
GND
C706
222
C740
104
GND
SPDIF-IN
GND
R633 100RC664
104
C683
104
C713 22uF/6.3V
C715 22uF/6.3V
VREF
1
AGND
2
VCC
3
VDD
4
DGND
5
SCKI
6
LRCK
7
BCK
8
DOUT
9
MD0
10
MD1
11
FMT
12
VINL
13
VINR
14
IC605
PCM1808
C719
101
C720
101
R695
10K
R696
10K
R699
10K
VCC5
C716
104
C709
104
VCC33
C718
104
R690
10K
R697
10K
R704
10K
4052A
GND
X0
12
X1
14
X2
15
X3
11
Y0
1
Y1
5
Y2
2
Y3
4
B
9
A
10
INH
6
VSS
8
VEE
7
VDD
16
Y-COM
3
X-COM
13
IC604
TC4052B
FB607
600
FB608
39 OHM
GND
GND
GND
GND
GND
C717
100uF/10V
GND
C714
104
FB609
600
GND
R701
270K
R702
270K
R703
270K
R700
270K
GND
R706
10K
R707
10K
R708
10K
4052B
GND
Q603
2SC8050
Q604
2SC8050
AIO1
1
AIO0
2
RESET
3
GND
4
PIO9
5
PIO10
6
PIO11
7
PIO12
8
PIO13
9
PIO14
10
PIO15
11
GND
12
VDD
13
VDD_USB
14
+1V8
15
GND
16
USB_DP
17
USB_DN
18
UART_RTS
19
UART_CTS
20
UART_RX
21
UART_TX
22
PCM_IN
23
PCM_SYNC
24
PCM_CLK
25
PCM_OUT
26
SPI_CSB
27
SPI_MISO
28
SPI_CLK
29
SPI_MOSI
30
VRE_IN
31
VDD_BAT
32
GND
33
LED1
35
LED0
36
GND
37
SPK_L_N
38
SPK_L_P
39
VDD_CHG
34
SPK_R_N
40
SPK_R_P
41
GND-S
42
MIC_BIAS
43
MIC_B_P
44
MIC_B_N
45
MIC_A_P
46
MIC_A_N
47
GND
48
PIO0
49
PIO1
50
PIO2
51
PIO3
52
PIO4
53
PIO5
54
PIO6
55
PIO7
56
PIO8
57
GND
58
RF
59
GND
60
IC606
BT153
BT-RST
BT-RST
GND
C735
104
VCC33
FB611
600
C730
104
R712
100K
VCC33
GND
BT_TX
BT_RX
R725 33R
R728 33R
BT_TX
BT_RX
VCC5
VCC5VCC5
VCC5
1
2
3
4
5
6
CN603
CON 6P
GND
VCC33
C723
104
VCC33
FB610
600
GND
GND
R709 0R
4052A
4052B
SPI_MOSI
SPI_CLK
SPI_MISO
SPI_CSB
OK_L
OK_R
GND
MIC-L
MIC-R
1
2
3
4
CN600
CON 4P
Firmware Update
R689 33R
8422-RST
8422-RST
C691
10uF/16V
C701
10uF/16V
C688
4.7uF/16V
C700
4.7uF/16V
HDMI-ARC
R646
47K
R645
10K
R661
10K
GND
MIC_DETECT
GND
R620
1K
R647
47K
R636
100R
R652
100R
GND
C687
100uF/10V
AUXL-IN
AUXR-IN
BT-SPDIF
C736
10uF/16V
C724
10uF/16V
C680
10uF/16V
NO
1
GND
2
NC
3
COM
4
V+
5
IN
6
IC607
SGM3157
R710 33R
R711 33R C727
104
FB612
600
GND
VCC33
GPO0
GPO0
A/D-SDATA
8422-DATA
COM-DATA
GND
TP604
TP605
TP606
LRCK
BCLK
MCLK
MCLK
LRCK
BCLK
GND
TP667
C692
15pF
C693
15pF
C721
15pF
C711
22uF/6.3V
C662
10uF/16V
C686
104
R657
75R
GND
C712
470uF/10V
C710
470uF/10V
+9V
+9V
C722
104
C671 10uF/16V
C674 10uF/16V
C685
47uF/10V
C655
10uF/16V
C744
10uF/16V
+9V
+9V
SIG
1
GND
2
SMC600
SMC
C654
104
R713 0R
GND
C739
101
C741
101
C742
101
C743
101
C750
104
GND
Q60 5
2SC8050
A/D-SDATA

Related product manuals