EasyManua.ls Logo

Sony HBD-DZ950 - Main Board Schematic (2;6)

Sony HBD-DZ950
48 pages
Print Icon
To Next Page IconTo Next Page
To Next Page IconTo Next Page
To Previous Page IconTo Previous Page
To Previous Page IconTo Previous Page
Loading...
DAV-DZ350/DZ650/DZ950
DAV-DZ350/DZ650/DZ950
2525
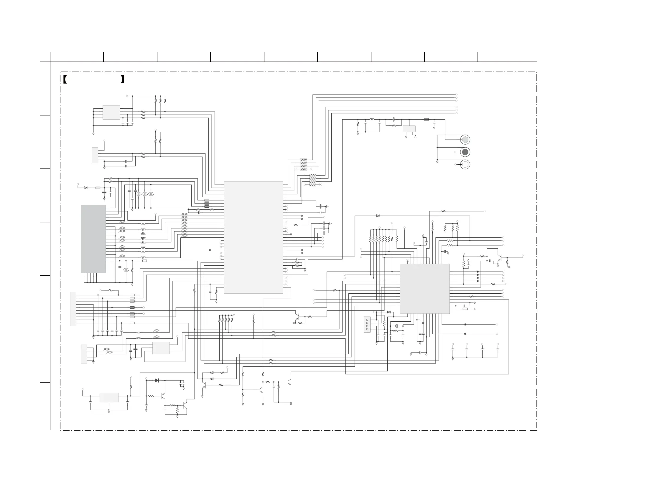
5-7. SCHEMATIC DIAGRAM - MAIN Board (2/6) -
• See page 41 for IC Pin Function Description.
(2/6)MAIN BOARD
A
386
E
2 9
G
D
5
B
C
7
F
14
OUT
1
GND
2
OC
3
EN
4
IN
5
IC20 2
TP2041BDBV
1
3
4
2
L208
WCM2012F2S
C245
100uF/16V
GND
R250
5K1
GND
FB209 100
FB210 100
FB211 100
FB212
100
FB215 100
FB216 100
GND
VCC5
NC
1
NC
2
NC
3
GND
4
SDA
5
SCL
6
WP
7
VCC
8
IC200
EEPROM
R211 33R
R212 33R
R200
102
R268 33R
R202
4K7
GND
C236
10pF
C237
10pF
C238
10pF
C240
101
C239
104
C241
104
C204
101
C205
101
C206
104
VCC33
R265 33R
R209
10K
R274
NC
C211 33pF
C210 33pF
1
2
3
4
CN200
CON4 2.0mm
R255
4K7
R256
4K7
R273
10K
VCC33
RST
2
VCC
3
GND
1
IC203
NC
C250
104
R247
33R
C251
NC
R248 10K
F_RST
R267 33R
MTK_RST_MCU
DDC_DATA
16
DDC_CLK
15
HPD
19
CK-
12
CK+
10
CK_Shield
11
D0-
9
DO_Shield
8
D0+
7
D1-
6
D1_Shield
5
D1+
4
D2-
3
D2_Shield
2
D2+
1
+5V
18
ARC-IN
14
CE_Remote
13
GND
17
GND
20
GND
21
GND
22
GND
23
JK202
HDMI_Jack
1 3
42
L204
NC
1
3
42
L205
NC
1 3
42
L206
NC
1 3
42
L207
NC
FB205 100
FB206 100
FB207 100
C218 33pF
C222 33pF
C219 33pF
D205
MLSEP24A
D206
ML080C
D204
MLSEP24A
GND
VCC5
D203
SS0520
FB203
100
C216
100uF/16V
C221
104
GND
R215
1K8
R214
1K8
GND
R223
1K
R224 1K5
C224 562
R245
10M
FB208
100
C230 NC
D209NC
HDMI_CEC
R206
75R
C201
101
L200 1.8uH
C202
101
R207
75R
GND
VCC5GND
CVBS
C229 104
R244 510R
D208 1N4148
POW-ON/OFF
TP200
C225152
GND
C223
100uF/16V
TSD2
TSD1
TSD0
LRCK
BCLK
MCLK
VCC5
GND
MCU_RST_MTK
USB_CTL
USB_DET
HDMI_CEC_OUT
HDMI_CEC_IN
UART_TX
UART_RX
GND
R204 33R
R205 33R
R203 33R
R201
102
R208
10K
VCC33
VCC33
GND
VCC33
MCU_RST_LOCK
Q202
2SC8050
D216 1N4148
D215 1N4148
R269
27K
VCC33_MCU
GND
R264 33R
R263 33R
C231
104
Q201
2SC8050
Q203
2SC8050
R275
47K
R272
10K
R251
1K
R271
10K
R277
10K
C249 103
GND GND GND
R257
4K7
R253
10K
R259
4K7
R258
4K7
VCC33_MCU
VCC33_I/O
VSDA
VSCK
VSTB
1
2
3
4
5
6
7
8
9
10
CN201
CN10V/20
FB214 100
VCC33_MCU
R231 10K
USB1_N
USB1_P
TXC_N
TXC_P
TX0_P
TX0_N
TX1_N
TX1_P
TX2_P
TX2_N
USB_DP
44
USB_DM
45
PAD_VRT
48
USB_XTALO/GPIO15
51
USB_XTALI/GPIO14
52
UP1_3/VSCK
98
UP1_4/VSTB
99
UP1_5/VSDA
100
UP1_6/SCL
101
UP1_7/SDA
102
UP3_0
103
UP3_1
104
UP3_4/RXD
105
UP3_/TXD
106
ICE
107
PRST
108
IR
109
GPIO22/SDDO/INT
110
GPIO21/SD_CLK
112
GPIO20/SD_CMD
130
GPIO4
157
GPIO5
158
GPIO6_DDC_DA
159
GPIO7_DDC_CLK
161
GPIO8_HPLG
162
EXT_RES
164
EXT_CAP
167
TXCN
170
TXCP
171
TX0N
173
TX0P
174
TX1N
176
TX1P
177
TX2N
179
TX2P
180
R
182
B
183
G
185
CVBS
187
C
189
Y
191
DACVSSC
192
FS
193
VREF
194
TSDATA0
196
TSDATA1
197
TSDATA2
198
TSDATA3
199
TSDATA4
200
TSDATA5
201
TSDATA6
202
TSDATA7
203
TSVALID
204
TSCLK
205
TSSYNC
206
TSERROR
208
TSPWM
209
SPDIF/GPIO23
215
APLLCAP
217
LFE
221
ARS
222
AR
223
AVCM
224
AL
225
ALS
226
CENTER
227
CH8
230
CH7
231
IC100B
MT1389S
WP
IIC_SCL
IIC_SDA
RXD
TXD
C246 104
C200 1000uF/6.3V
1
2
3
4
5
CN202
CON5 2.0mm
Power-key
FB200
100
IR#
Power_Key#
VSDA#
VSCK#
VSTB#
VCC5#
LED-PWM
VCC3.3#
GND
GND
1
1
2
2
3
3
D200
BAS70-04
R249 4K7
VCC33
HDMI-ARC
C235
27P
C234
27P
X200
16MHz
R262 NC
GND
R237
10K
R260 10K
C242
10uF/16V
GND
C244 684
FB213
600
GND
C232 104
1
2
3
4
CON200
CN4/20
GND
GND
R229
10K
RST
1
OSCIN
2
OSCOUT
3
Vssio_1
4
VSS
5
VACP
6
VDD
7
VDDIO
8
PA3
9
PA4
10
PA5
11
PA6
12
Vdda
13
Vssa
14
PB7
15
PB6
16
PB5
17
PB4
18
PB3
19
PB2
20
PB1
21
PB0
22
PE7
23
PE6
24
PE5
25
PC1
26
PC2
27
PC3
28
PC4
29
PC5
30
Vssio
31
Vddio
32
PC6
33
PC7
34
PG0
35
PG1
36
PE3
37
PE2
38
PE1
39
PE0
40
PD0
41
PD1
42
PD2
43
PD3
44
PD4
45
PD5
46
PD6
47
PD7
48
IC201
STM8S20X_48PIN
R234
10K
R243
10K
R235
10K
R236
10K
R233
10K
MCU-RST
R240
10K
R228
10K
R238
10K
R239
10K
VCC33_MCU
VCC33_MCU
VCC33_MCU
VCC33_MCU
VCC33_I/O
VCC33_I/O
MCLK
LRCK
BCLK
TSD2
TSD1
TSD0
C203
101
GND
MCU-RST
HDMI-ARC
8422-MCLK
8422-MCLK
8422-LRCK
8422-BCK
CS8422-ERR
8422-LRCK
8422-BCK
COM-DATA
C226 15PF
C227 15PF
C228
15PF
GND
R225
33R
D211 1N4148
R278
4K7
R279
100K
R276
8K2
C253
104
GND
GND
VCC5
C252
104
C247
104
C248
100uF/16V
GND
Q205
NC
Q204
2SC8550
D217
1N4148
HDMI_CEC_OUT
HDMI_CEC_IN
USB_CTL
USB_DET
MCU_RST_LOCK
MCU_RST_MTK
UART_TX
UART_RX
4052A
4052B
4052A
4052B
Power-key
F_RST
BT_TX
BT_RX
BT_TX
BT_RX
BT-RST
BT-RST
R270 0R
DSP-RESET
DSP-RESET
MCU_SDA
MCU_SCL
MCU_SDA
MCU_SCL
IR
VCC33_MCU
DSP_MUTE
DSP_MUTE
SUB-DET
FAN_PWM
FAN_PWM
SUB-DET
CS8422-ERR
8422-RST
8422-RST
GPO_1
MIC_DETECT
GPO_1
R232 0R
VCC33_I/O
MIC_DETECT
POW-ON/OFF
R230 0R
POW-ON/OFF
DC_DET
DC_DET
Q200
2SC8050
R252
10K
R254
10K
GND
PAC
R227
10K
R226
NC
TXC_N
TXC_P
TX0_P
TX0_N
TX1_N
TX1_P
TX2_P
TX2_N
R246
10K
OTW
AUXL-IN
AUXR-IN
1
2
3
45
6
7
8
RA201
33R
1
2
3
4
5
6
7
8
RA202
33R
Q206
2SC8050
GND
L&R DET
C-DET
L&R DET
C-DET
R216
62R
TP201
TP220
TP221
TP222
TP223
TP224
TP225
TP226
TP227
TP228
SL&SR DET
TP202
C233
104
C254
104
C255
104
C256
104
SUB-DET
L&R DET
C-DET
SL&SR DET
GND
1
2
3
4
5
6
JK200
RCA3A
COM-DATA
GND
C270
104
GND
C272
104
C271
104
GND
R241
100K
GND
C243
10uF/16V
C207
104
C209
104
GND
C208
104
A/D-SDATA
A/D-SDATA
R210 33R
SD
USB_P
USB_N
TP232

Related product manuals