EasyManua.ls Logo

Sony HCD-CL1 - Integrated Circuit Block Diagrams (Component Specific); IC201 Block Diagram (Main); IC701 Block Diagram (Driver); IC302 Block Diagram (TC)

Sony HCD-CL1
70 pages
Print Icon
To Next Page IconTo Next Page
To Next Page IconTo Next Page
To Previous Page IconTo Previous Page
To Previous Page IconTo Previous Page
Loading...
45
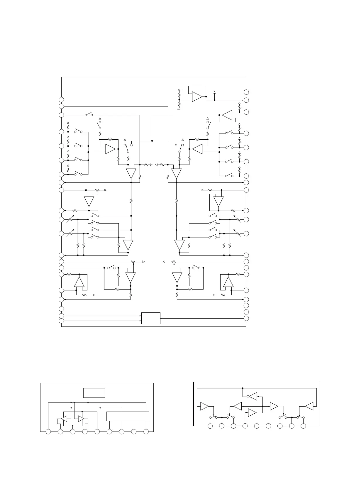
HCD-CL1/CL3
DRIVER BOARD
IC701 BA6956AN
1 2 3 4 5 6 7 8 9
CONTROL LOGIC
TSD
VREF
OUT2
OUT1
RNF
VM
VCC
FIN
GND
RIN
IC201 M62428AFP600C
22
23
24
25
26
27
28
29
30
31
33
34
35
36
37
38
39
40
41
42
21
20
CPU
INTERFACE
+
+
+
+
+
+
+
+
32
18
19
17
16
15
14
13
12
10
9
8
7
6
5
4
3
2
1
+
+
+
+
+
+
11
BB
AMP2
BB
AMP1
FIN
AMP2
FIN
AMP1
TONE
AMP2
TONE
AMP1
BASS
AMP2
BASS
AMP1
MIX
AMP2
MIX
AMP1
BUFF
AMP2
BUFF
AMP1
MIC
AMP
VREF
AGND
AVDD
A
A
B
B
BASS BOOST SW
BASS BOOST SW
SURROUND SW
CLK
DVDD
AVDD
OUT2
INBB2
NFBB2
FBB2
VOL IN2
TONE OUT2
FTRE2
NFBAS2
INBAS2
REC OUT2
IN2D
IN2C
IN2B
IN2A
MIC IN
VREFO
AGND
FBAS2
DATA
LATCH
OUT1
DGND
INBB1
NFBB1
FBB1
VOL IN1
TONE OUT1
FTRE1
NFBAS1
INBAS1
REC OUT1
IN1D
IN1C
IN1B
IN1A
SUR C
SUR R
VREFI
FBAS1
REF AMP
MAIN BOARD
TC BOARD
IC302 uPC1330HA
1
2
3
4
5
6
7 8 9
INVERTER
COMPARATER
SW R1 GND SW P1
CONT
GND
VCC
SW P2 GND
SW R2

Related product manuals