EasyManua.ls Logo

Sony HCD-ECL77BT - Schematic Diagram - USB Board

Sony HCD-ECL77BT
44 pages
Print Icon
To Next Page IconTo Next Page
To Next Page IconTo Next Page
To Previous Page IconTo Previous Page
To Previous Page IconTo Previous Page
Loading...
HCD-ECL77BT/ECL99BT
HCD-ECL77BT/ECL99BT
3333
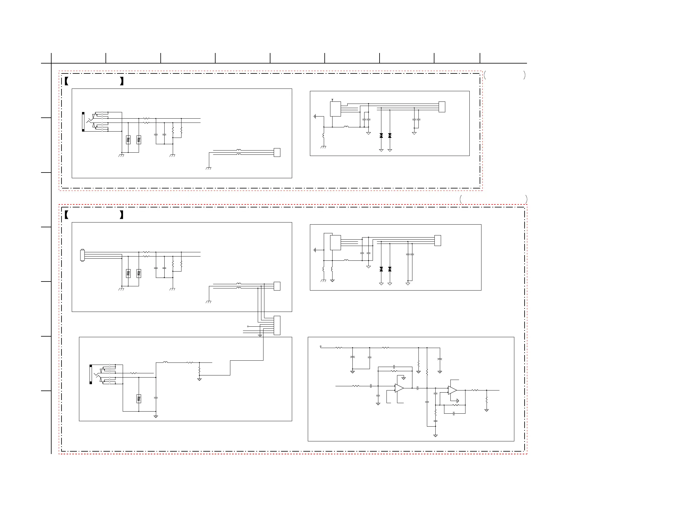
5-15. SCHEMATIC DIAGRAM - USB Board -
A
38625714
USB BOARD
GND
SIN
SGND
GND
GND
DET
GND
GND
GND
1
2
3
GND
D+
D-
VCC
Shell B Shell A
1
2
3
4
USB
AUDIO IN
close to XP1
21
1
2
3
4
5
6
7
8
9
21
1
2
3
1
2
3
4
65
1
2
3
4
ESD4
NC/PESD5V0S1BA_5.0V
ESD4
NC/PESD5V0S1BA_5.0V
FB2500/200mA FB2500/200mA
R2 100R2 100
C2
1uF/25V/Y5V
C2
1uF/25V/Y5V
P2
9PIN/H-CKX-3.5-12
P2
9PIN/H-CKX-3.5-12
C4
100pF/50V/NP0
C4
100pF/50V/NP0
FB4500/200mA FB4500/200mA
C1
0.1uF/50V/Y5V
C1
0.1uF/50V/Y5V
R4
47K
R4
47K
C3
100pF/50V/NP0
C3
100pF/50V/NP0
FB5
500/200mA
FB5
500/200mA
R1 100R1 100
R3
47K
R3
47K
ESD3
NC/PESD5V0S1BA_5.0V
ESD3
NC/PESD5V0S1BA_5.0V
C5
NC
C5
NC
XS2
3PIN/2.0mm/200mm
XS2
3PIN/2.0mm/200mm
ESD1
MLSEP24B-0603
ESD1
MLSEP24B-0603
P1
4PIN/2mm
P1
4PIN/2mm
C6
NC
C6
NC
XS1
4PIN/2.0mm/140mm
XS1
4PIN/2.0mm/140mm
FB1500/200mA FB1500/200mA
ESD2
MLSEP24B-0603
ESD2
MLSEP24B-0603
DN
DP
AUX_L
AUX_R
IN_L
IN_R
AUX_L
AUX_R
GND_AUX
DN
DP
VCC
S
SS
S
E
D
B
C
G
F
USB BOARD
NOT INSERT: GND
INSERT: VOLTAGE PULL UP
MIC_DET:
DN
DP
AUX_L
AUX_R
IN_L
IN_R
MIC
AUX_L
AUX_R
MIC_DET
REFM
12VA
REFM
MIC_OUT
MIC
12VA
12VA
GND_AUX
GND
MIC_DET
MIC_OUT
GND_MIC
GND
DN
DP
USB_GND
S
SS S
USB
AUDIO IN
MIC IN
COMPATIBLE
MIC_OP
close to CONS4-L
V_12V
V_12V
1
2
3
4
21
3
2
1
84
1
2
3
4
5
6
7
8
9
5
6
7
84
1
2
3
4
65
1
2
3
4
5
6
7
8
21
1
2
3
21
1
2
3
4
R5 100R5 100
J1
RCA/2h
J1
RCA/2h
FB3 500/200mAFB3 500/200mA
ESD4
PESD5V0S1BA_5.0V
ESD4
PESD5V0S1BA_5.0V
C5
3300pF/50V/X7R
C5
3300pF/50V/X7R
C145 47pF/50V/NP0C145 47pF/50V/NP0
C142
2.2uF/16V/X5R
C142
2.2uF/16V/X5R
FB2500/200mA FB2500/200mA
R12 47KR12 47K
R2 100R2 100
C143
0.1uF/50V/Y5V
C143
0.1uF/50V/Y5V
R7 2.2KR7 2.2K
C2
1uF/25V/Y5V
C2
1uF/25V/Y5V
C138
0.1uF/50V/Y5V
C138
0.1uF/50V/Y5V
FB6
500/200mA
FB6
500/200mA
C139 47pF/50V/NP0C139 47pF/50V/NP0
R14 100KR14 100K
C4
100pF/50V/NP0
C4
100pF/50V/NP0
FB4500/200mA FB4500/200mA
C1
0.1uF/50V/Y5V
C1
0.1uF/50V/Y5V
R4
47K
R4
47K
C3
100pF/50V/NP0
C3
100pF/50V/NP0
47uF/16V
CE20
47uF/16V
CE20
R6
10K
R6
10K
R16
680
R16
680
U18A
F4558
U18A
F4558
P3
9PIN/H-CKX-3.5-12
P3
9PIN/H-CKX-3.5-12
U18B
F4558
U18B
F4558
C6
NC
C6
NC
FB5
500/200mA
FB5
500/200mA
R17 100R17 100
R11 5.6KR11 5.6K
P1
4PIN/2mm
P1
4PIN/2mm
ESD2
MLSEP24B-0603
ESD2
MLSEP24B-0603
XS3
8PIN/2.0mm/200mm
XS3
8PIN/2.0mm/200mm
R1 100R1 100
C146
2.2uF/16V/X5R
C146
2.2uF/16V/X5R
R3
47K
R3
47K
C7
NC
C7
NC
C140
2.2uF/16V/X5R
C140
2.2uF/16V/X5R
ESD3
PESD5V0S1BA_5.0V
ESD3
PESD5V0S1BA_5.0V
R9
22K
R9
22K
XS2
3PIN/2.0mm/200mm
XS2
3PIN/2.0mm/200mm
ESD5
PESD5V0S1BA_5.0V
ESD5
PESD5V0S1BA_5.0V
XS1
4PIN/2.0mm/140mm
XS1
4PIN/2.0mm/140mm
ESD1
MLSEP24B-0603
ESD1
MLSEP24B-0603
R8 22KR8 22K
R13 1KR13 1K
47uF/16V
CE19
47uF/16V
CE19
FB1500/200mA FB1500/200mA
R10
100K
R10
100K
C141 2.2uF/16V/X5RC141 2.2uF/16V/X5R
R15
20K
R15
20K
C144
100pF/50V/NP0
C144
100pF/50V/NP0
GND
SIN
SGND
GND
GND
DET
GND
GND
GND
GND
D+
D-
VCC
Shell B Shell A
1
2
3
4
5
6
7
8
1
2
3
1
2
3
4
++
+
-
+
-
+
-
+
-
++
9
ECL77BT: AEP, UK/
ECL99BT: US, CND, UK
ECL77BT: E2, E4, E51, E93, MX, BR, AR/
ECL99BT: E2, E4, E51, E93, MX, AR, RU

Related product manuals