EasyManua.ls Logo

Sony SSC-DC593 - Overall for SSC-DC593;DC593 P

Sony SSC-DC593
72 pages
Print Icon
To Next Page IconTo Next Page
To Next Page IconTo Next Page
To Previous Page IconTo Previous Page
To Previous Page IconTo Previous Page
Loading...
6-2
SSC-DC593/DC593P/DC598P (E)
6-2
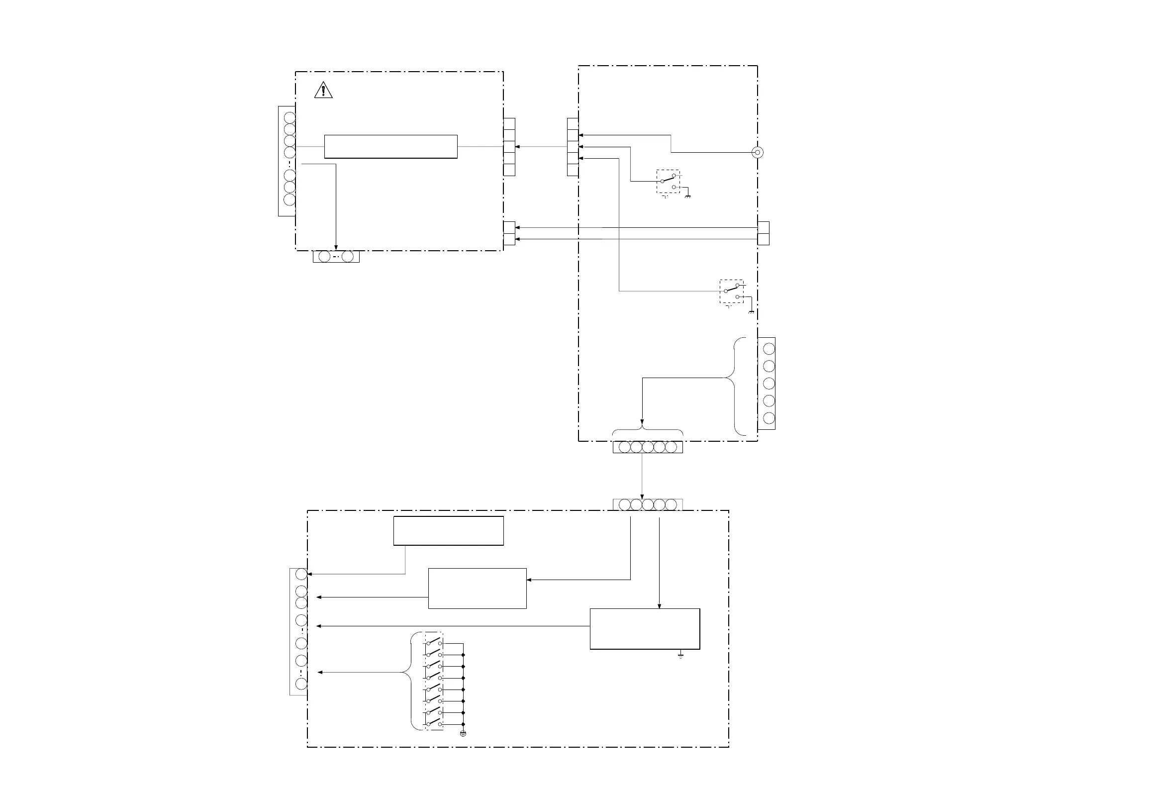
Overall (for SSC-DC593/DC593P)Overall (for SSC-DC593/DC593P)
Overall
for SSC-DC593/DC593P
}
28
}
23
}
}
}
}
S601
CN601
CN4
DC12V/AC24V
-
+
VIDEO OUT
CN604
MENU LOCK SW
S602
I/O
S706
CN702
MENU SW
S701-S705
RS485 DRIVER
IC701
ISOLATION
PH703,IC702
CN701
AC/DC Power Supply Unit
CN2
CN3
CN602
CN603
CN1
FC-92
AC/DC POWER SUPPLY
CT-221
41
1 73 52
71 2 53
3
5
2
1
7
20
13
7
5
3
2
1
20
16
15
13
14
GND
GND
55
6
1
33
4
6
1
4
GNDGND
2
11
2
F-GND
1615
1413
1211
10
9
87
65
43
21
4
GND
3
2
1
4
GND
3
2
1

Table of Contents

Related product manuals