EasyManua.ls Logo

Sony STR-DH730 - Amplifier Section Block Diagram

Sony STR-DH730
94 pages
Print Icon
To Next Page IconTo Next Page
To Next Page IconTo Next Page
To Previous Page IconTo Previous Page
To Previous Page IconTo Previous Page
Loading...
15
15
STR-DH730/DH830
STR-DH730/DH830
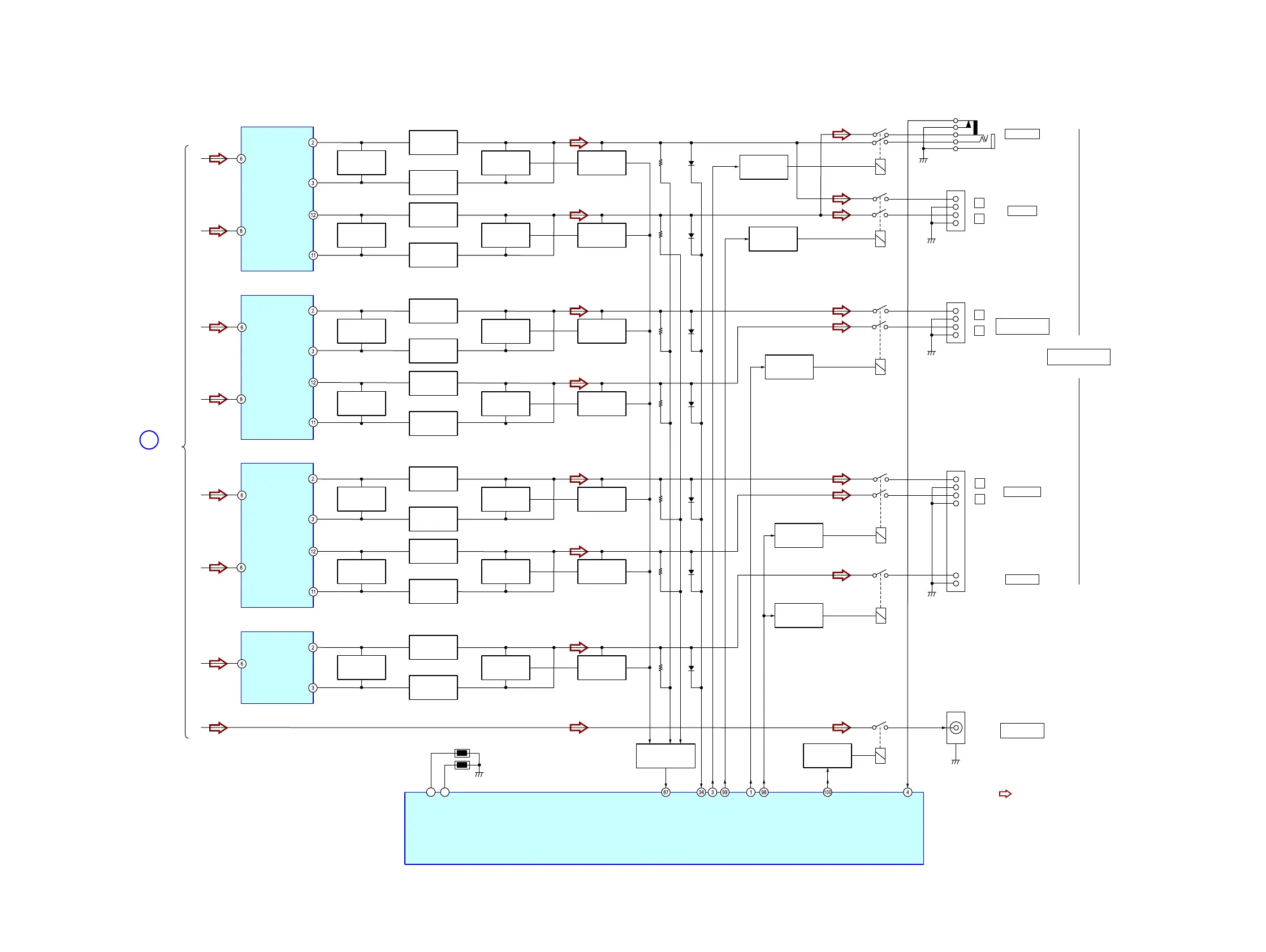
5-3. BLOCK DIAGRAM – AMP Section –
POWER AMP
IC701
IN1
FL
+V OUT1
-V OUT1
LIMITER
Q701, Q702
BOOSTER
Q703
CURRENT
DETECTOR
Q711
CURRENT
DETECTOR
Q712
BOOSTER
Q704
D720
D770
D870
D820
D620
D670
D550
RY350
RY375
TB504
FRONT
R
L
+
-
+
-
J101
RY309
PHONES
IN2
FR
+V OUT2
-V OUT2
LIMITER
Q751, Q752
BOOSTER
Q753
CURRENT
DETECTOR
Q761
CURRENT
DETECTOR
Q762
RELAY
DRIVER
Q375
BOOSTER
Q754
POWER AMP
IC801
IN1
SBL
+V OUT1
-V OUT1
LIMITER
Q851, Q852
BOOSTER
Q853
CURRENT
DETECTOR
Q861
CURRENT
DETECTOR
Q862
BOOSTER
Q854
LIMITER
Q801, Q802
CURRENT
DETECTOR
Q811
CURRENT
DETECTOR
Q812
POWER AMP
IC601
IN1
SL
+V OUT1
-V OUT1
LIMITER
Q601, Q602
BOOSTER
Q603
CURRENT
DETECTOR
Q611
CURRENT
DETECTOR
Q612
BOOSTER
Q604
LIMITER
Q651, Q652
BOOSTER
Q653
CURRENT
DETECTOR
Q661
CURRENT
DETECTOR
Q662
BOOSTER
Q654
POWER AMP
IC501
SYSTEM CONTROL
IC2105 (3/5)
IN1
C
+V OUT1
-V OUT1
PROTECTOR
TEMP SENSOR2
TEMP SENSOR1
LIMITER
HP_RY
FRONT_SPK_A_RY
SBL-SBR_RY
C/SL-SR_RY
PREOUT SW_RY
HP_DET
LIMITER
Q551, Q552
BOOSTER
Q553
CURRENT
DETECTOR
Q550
CURRENT
DETECTOR
Q555
PROTECTOR
Q320, 321, 323,-325
Q262, 267
BOOSTER
Q554
TH100
TH101
SW
IN2
SBR
+V OUT2
-V OUT2
IN2
SR
+V OUT2
-V OUT2
RELAY
DRIVER
Q350
RELAY
DRIVER
Q360
RELAY
DRIVER
Q355
RELAY
DRIVER
Q365
RELAY
DRIVER
Q301
RY360
TB502
SURROUND BACK/
FRONT HIGH
R
L
+
-
+
-
SPEAKERS IMPEDANCE
86(
RY355
TB503
J405
SURROUND
R
L
+
-
+
-
RY360
CENTER
+
-
AUDIO OUT
SUBWOOFER
BOOSTER
Q503
BOOSTER
Q504
6LJQDOSDWK
: AUDIO
ANALOG AUDIO
SECTION
(Page 13)
B
27 26

Table of Contents

Related product manuals