EasyManua.ls Logo

Sony STR-DH730 - Block Diagram - ANALOG VIDEO;USB Section

Sony STR-DH730
94 pages
Print Icon
To Next Page IconTo Next Page
To Next Page IconTo Next Page
To Previous Page IconTo Previous Page
To Previous Page IconTo Previous Page
Loading...
1616
STR-DH730/DH830
STR-DH730/DH830
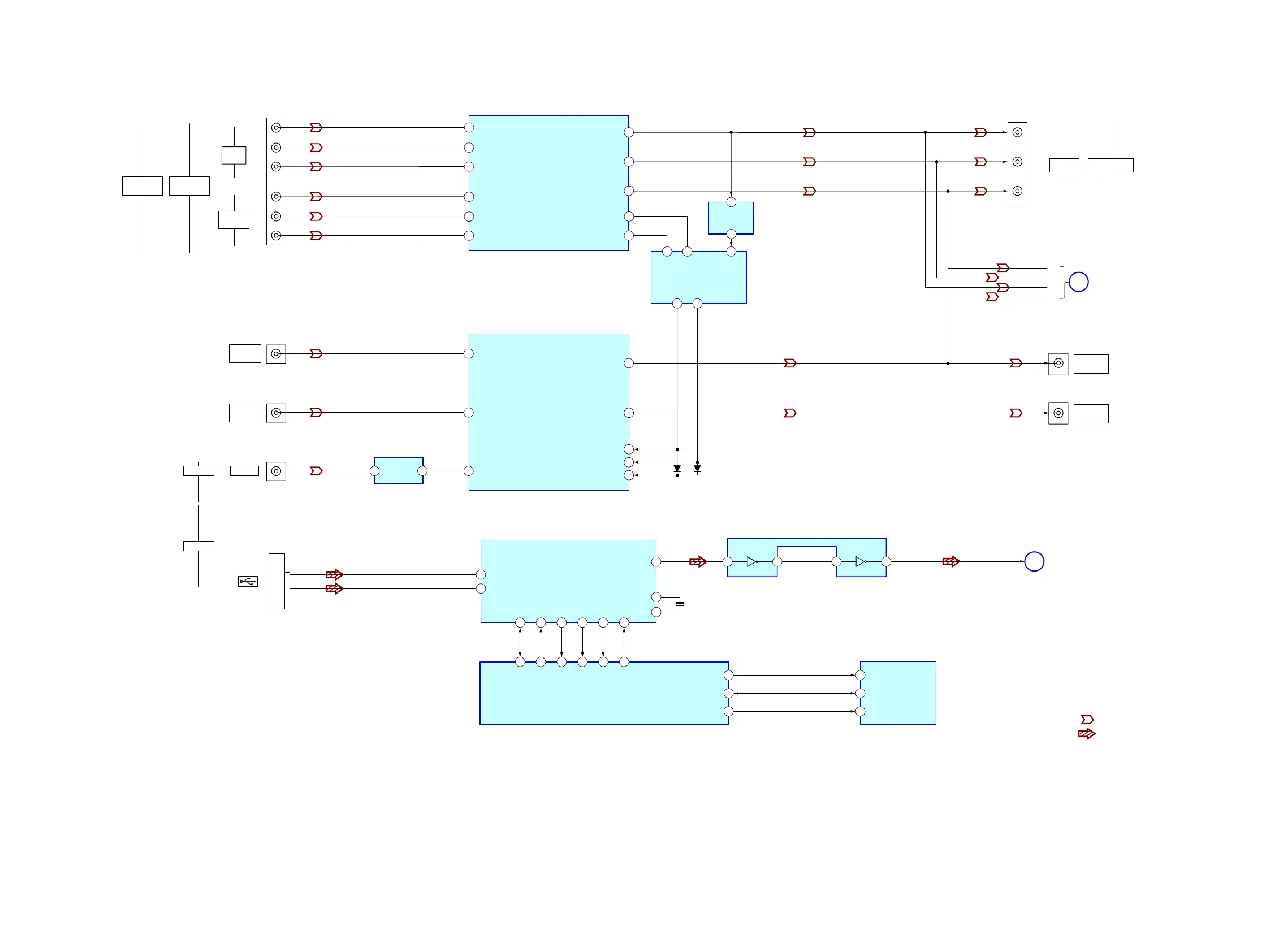
5-4. BLOCK DIAGRAM – ANALOG VIDEO/USB Section –
14
13
7
9
V IN1
V IN3
V IN2
SW1
SW5
10SW2
VIDEO SELECTOR
IC210
VIDEO AMP
IC203
CH1 IN2
CH3 IN2
CH2 IN3
CH2 IN2
CH1 IN3
CH3 IN3
COMPONENT VIDEO SELECTOR
IC220
A1P
A4P
C1P
B1P
3
10
15
12
13
5
4 1V-IN V-OUT
4
SW2
23
PS
CH1 OUT
CH2 OUT
CH3 OUT
24
22
20
818382
V_COMP_SW2
V_SEL_SW2
V_MUTE
8485
V_SEL_SW1
COMP_DET
VIDEO_IN
OUT
SYSTEM
CONTROL
IC2105 (4/5)
V OUT1
V OUT2
1
15
2
34
33
DECODER
IC4100
USB-DB
USB-DM
53LRCK
13 12 11 10 8 1
SDA
SCL
BUSY
MCHNG
IRPTO
RESET X
40
41
81 83 77 76 88 78
USB_SDA
USB_SCL
USB_BUSY
USB_MCHG
USB_POD_REQ
USB_RESET
HDMI CONTROLLER
IC3000 (1/3)
79
85
87
USB_IP_RESET
USB_IP_SDA
USB_IP_SCL
3 5 6
2
DIGITAL
DVIDEO
SECTION
(Page 17)
INVERTER
IC4160
4
13
12
RESET
I2C_SDA
I2C_SCL
CO-PROCESSOR
IC3005
X IN
X OUT
X4102
16.9344MHz
1
7
VIDEO
Y
PB
PR
Y
PB
PR
J212 (1/2)
BD/DVD
(IN 1)
SAT/CATV
(IN 2)
ASSIGNABLE
(INPUT ONLY)
COMPONENT
VIDEO
5
6
7
-1
-2
-3
J211 (1/2)
J210 (1/2)
Y
PR
PB
J220 (2/2)
MONITOR
OUT
COMPONENT
VIDEO
9
10
11
J210 (2/2)
J211 (2/2)
VIDEO 1
VIDEO IN
SAT/CATV
VIDEO IN
J100 (2/2)
MONITOR
VIDEO OUT
VIDEO 1
VIDEO OUT
VIDEO DETECT
IC223
D204
F
J400
+D
-D
USB
DIGITAL
SECTION
(Page 14)
G
iPod/iPhone
VIDEO 2 IN
 SiJnDO SDWh
: VIDEO
: AUDIO(DIGITAL)

Table of Contents

Related product manuals