EasyManua.ls Logo

Sony STR-KM7600 - Page 49

Sony STR-KM7600
78 pages
Print Icon
To Next Page IconTo Next Page
To Next Page IconTo Next Page
To Previous Page IconTo Previous Page
To Previous Page IconTo Previous Page
Loading...
STR-KM7600
49
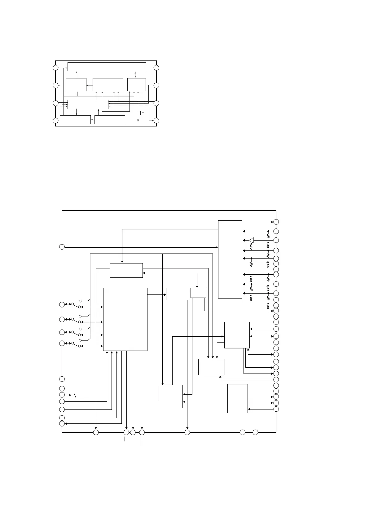
1A0
16Kbit EEPROM ARRAY
Address
Decode
Slave, Word
A
ddress Register
Control Logic
High Voltage Gen Vcc Level Detect
ACK
STOPSTART
11 bit
8 bit
11 bit
Data
Register
2A1
3A2
4GND
8 Vcc
7WP
6SCL
5SDA
IC2014 IC BR24S16FJ-WE2 (DIGITAL BOARD)
RXOUT2
48
GPI03
47
GPI02
46
GPI01
45
GPI00
44
DVDD
43
DGN0
42
XMODE
41
CL
40
CE
39
DI
38
DO
37
RERR
36
INT
35
CKST
34
AUDIO
33
MOUT
32
DGND
31
DVDD
30
XIN
29
XOUT
28
XMCK
27
DVDD
26
DGND
25
SDIN24
SLRCK23
SBCK
22
RDATA
21
RLRCK20
DVDD
19
DGND
18
RBCK
17
RMCK
16
AGND
15
AVDD
14
LPF13
DGND
12
DVDD
11
RX6
10
RX5
9
RX4
8
DVDD
7
DGND6
RX3
5
RX2
4
RX1
3
RX0
2
RXOUT
Input
Selector
PLL
Fs
Calculator
Clock
Selector
Data
Selector
Clock
Divider
Oscillation
Amplifier
Demo Lock Detector
Microcontroller I/F
1
IC2015 IC LC89058W-E (DIGITAL BOARD)

Table of Contents

Related product manuals