EasyManua.ls Logo

Sony STR-KM7600 - Page 50

Sony STR-KM7600
78 pages
Print Icon
To Next Page IconTo Next Page
To Next Page IconTo Next Page
To Previous Page IconTo Previous Page
To Previous Page IconTo Previous Page
Loading...
STR-KM7600
50
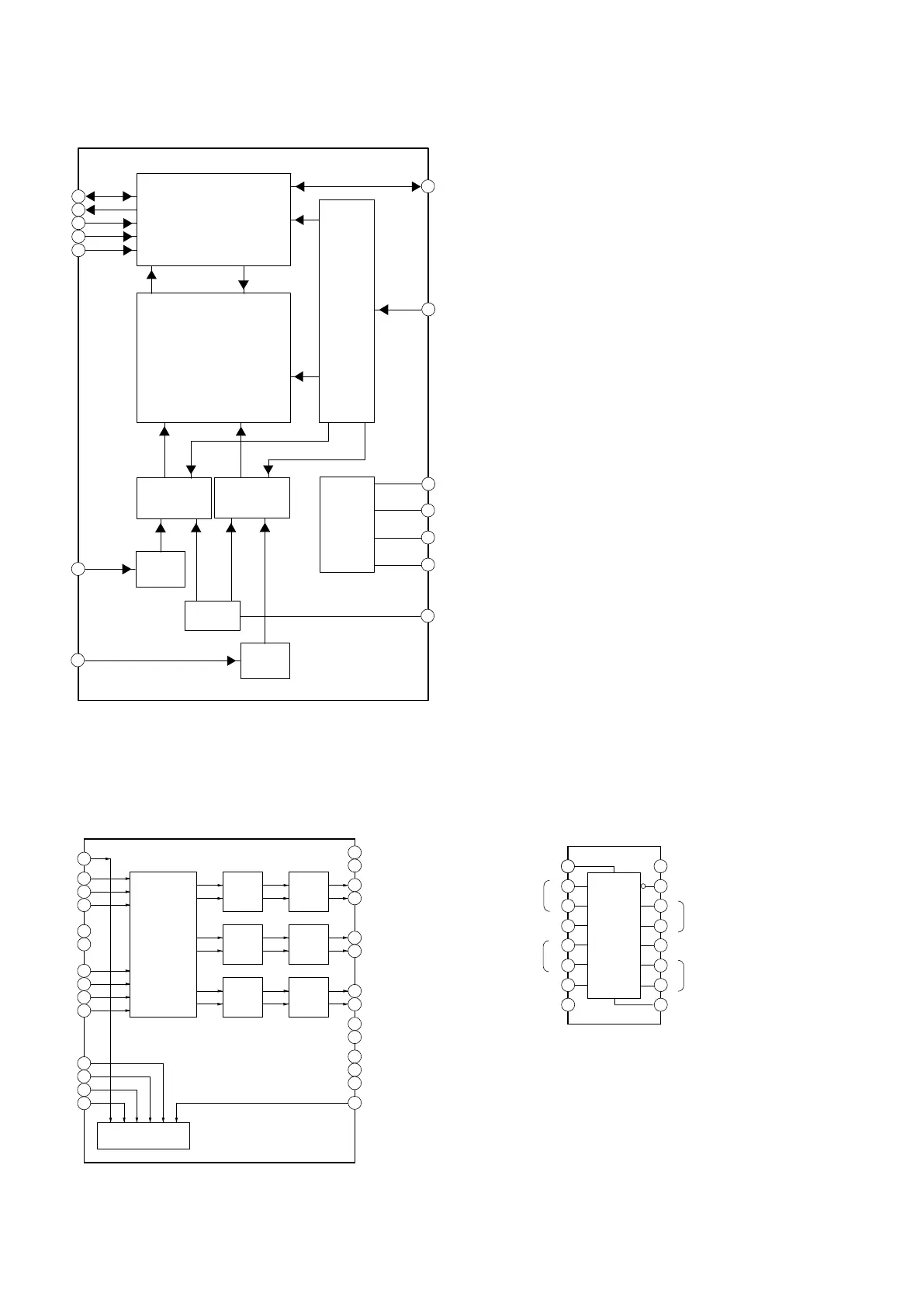
IC2019 PCM1808PWR (DIGITAL BOARD)
Reference
Delta Sigma
Modulator
x 1/64
Decimation
Filter
with
High Pass Filter
Power
Supply
Clock
and
Control
Timing
Antialias
LPF
Delta Sigma
Modulator
Serial
Interface
Mode/
Format
Control
Antialias
LPF
BCK
VINL
VREF
VINR
AGND
VCC
1
VDD
DGND
LRCK
DOUT
SCKI
FMT
MD1
MD0
2
3
4
5
6
7
8
9
10
13
14
11
12
SELECT
111
1A
2
3
4
5
6
7
INPUT
INPUT
OUTPUT
OUTPUT
1A
1B
1Y
2A
2B
2Y
1B
1Y
2A
2B
2Y
GND
8
V
CC
STROBE
16
4A
15
14
13
11
12
11
10
INPUT
INPUT
OUTPUT
OUTPUT
G
4B
4Y
3A
4A
4B
4Y
3A
3B
9
3B
3Y
3Y
S
IC2023 IC TC74VHC157FT (EL) (DIGITAL BOARD)
IC2020 WM8768GEDS/R (DIGITAL BOARD)
1MODE
18 VMID
17 VREFP
16 VREFN
20 NC
19 NC
22 VOUT1R
21 VOUT1L
24 VOUT2R
23 VOUT2L
26
VOUT3R
25
VOUT3L
28 AVDD
27 AGND
15 TESTREF
2MCLK
3BCLK
5DVDD
6DGND
4
LRCLK
11ML/I2S
12MC/IWL
13MD/DM
14MUTE
7DIN1
8DIN2
9DIN3
10DNC
AUDIO
INTERFACE,
DIGITAL
FILTERS
CONTROL
INTERFACE
STEREO
DAC
STEREO
DAC
STEREO
DAC
LOW
PASS
FILTER
LOW
PASS
FILTER
LOW
PASS
FILTER

Table of Contents

Related product manuals