EasyManua.ls Logo

Sony UP-897MD - Print Result Density Is too High or LOW

Sony UP-897MD
68 pages
Print Icon
To Next Page IconTo Next Page
To Next Page IconTo Next Page
To Previous Page IconTo Previous Page
To Previous Page IconTo Previous Page
Loading...
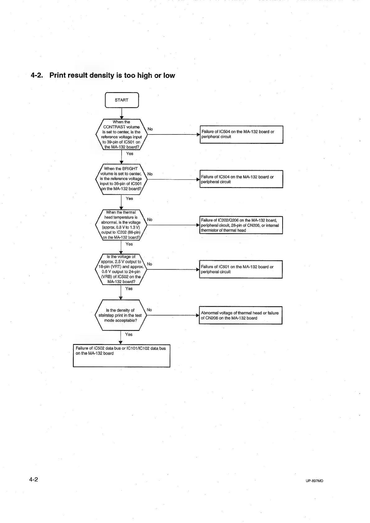
4-2.
Print
result
density
is
too
high
or
low
When
the
CONTRAST
volume
is
set
to
center,
is
the
reference
voltage
input
to
39-pin
of
IC501
on
the
MA-132
board?
Failure
of
IC504
on
the
MA-132
board
or
peripheral
circuit
When
the
BRIGHT
volume
is
set
to
center,
is
the
reference
voltage
input
to
38-pin
of
1C501
on
the
MA-132
board?,
Failure
of
1C504
on
the
MA-132
board
or
peripheral
circuit
When
the
thermal
head
temperature
is
abnormal,
is
the
voltage
(approx.
0.8
V
to
1.3
V)
output
to
1C202
(88-pin)
on
the
MA-132
board?
Failure
of
IC202/Q206
on
the
MA-132
board,
peripheral
circuit,
28-pin
of
CN206,
or
internal
thermistor
of
thermal
head
Is
the
voltage
of
approx.
2.5
V
output
to
18-pin
(VRT)
and
approx.
0.6
V
output
to
24-pin
(VRB)
of
IC502
on
the
MA-132
board?
Failure
of
1C501
on
the
MA-132
board
or
peripheral
circuit
Is
the
density
of
stairstep
print
in
the
test
mode
acceptable?
Abnormal
voltage
of
thermal
head
or
failure
of
CN206
on
the
MA-132
board
Failure
of
|C502
data
bus
or
1C101/IC102
data
bus
on
the
MA-132
board
UP-897MD

Table of Contents

Other manuals for Sony UP-897MD

Related product manuals