EasyManua.ls Logo

Sony VPL-CS7 - Page 83

Sony VPL-CS7
98 pages
Print Icon
To Next Page IconTo Next Page
To Next Page IconTo Next Page
To Previous Page IconTo Previous Page
To Previous Page IconTo Previous Page
Loading...
VPL-CS7/ES2
2
3
4
5
1
6-15 6-15
ABCDEFGH
G (1/2)G (1/2)
JL101
JL102
VDR101
SURGE ABSORBER
250V
0.22
C101
250V
0.47
C104
TH101
~
~
D10XB80
D101
BRIDGE RECTIFIER
450V
0.47
C105
450V
2.2
C106
RM11A
D102
RECTIFIER
1/4W
FPRD
10
R102
S
2SK2195F04
Q101
PFC SWITCH
FSF10A60
D103
RECTIFIER
D1FS4-TB
D104
RECTIFIER
1/10W
RN-CP
150k
R105
450V
220
C107
1/10W
RN-CP
330k
R106
1/10W
RN-CP
330k
R107
1/10W
RN-CP
330k
R108
1/10W
CHIP
470
R110
1/10W
RN-CP
10k
R111
1/10W
RN-CP
10k
R112
25V
0.01
B
C108
16V
0.22
B
C110
1/10W
RN-CP
330k
R113
1/10W
RN-CP
330k
R114
1/10W
RN-CP
330k
R115
1/10W
RN-CP
330k
R116
1/10W
CHIP
22k
R117
1/10W
RN-CP
10k
R118
35V
47
C111
50V
0.1
B
C112
2SA1213Y-TE12L
Q102
PFC ON/OFF SWITCH
1/10W
CHIP
4.7k
R119
1/10W
CHIP
10k
R120
8765
4321
MC34262DR2
IC102
PFC CONTROL
F/B
COMP
MULTI
ISENSE ZERO
GND
DRIVE
VCC
VCC
POWER_ON
DC+
1
3
3P
CN102
BLK
DC+
DC-
1
3
3P
CN101
WHT
AC(N)
AC(L)
250V
4700p
E
C102
250V
4700p
E
C103
FH101
FH102
1/2W
680k
R101
50V
1000p
B
C109
1
2
3
4
6.7mH
L101
F101
5A
250V
52
550uH
L102
5W
RB
0.08
R104
110
2
56
4
9
3
7
200uH
L103
DC+
DC-
CHIP
0
R301
Mount Mecha
409912401
A101
HEAR SINK
TO 2/2
TO 2/2
!
!
!
!
!
!
!!
!
!
!
!
!
!
!
!
!
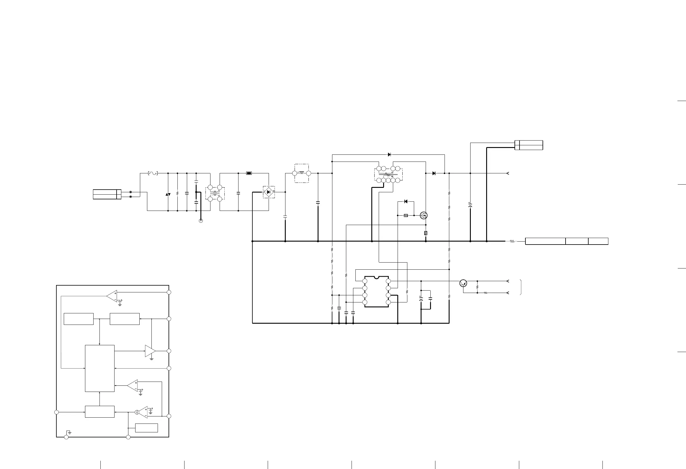
G (1/2)
MC33262DR2 (IC102)
Zero Current
Detect input
5
Multiplier
3
GND
6
Compensation
2
VCC
8
Drive Output
7
Current Sense
Input
4
Voltage
Feadback
Input
1
Undervoltage
Lockout
Multiplier
Quickstart
Error A mp
Overvoltage
Comparator
Vref
1.08 Vref
Zero Current Delector
2.5V
Reference
Multiplier,
Latch
PWM,
Timer,
&
Logic

Related product manuals