EasyManua.ls Logo

TDK-Lambda Z10-20 - WAVE Mode

TDK-Lambda Z10-20
130 pages
Print Icon
To Next Page IconTo Next Page
To Next Page IconTo Next Page
To Previous Page IconTo Previous Page
To Previous Page IconTo Previous Page
Loading...
110
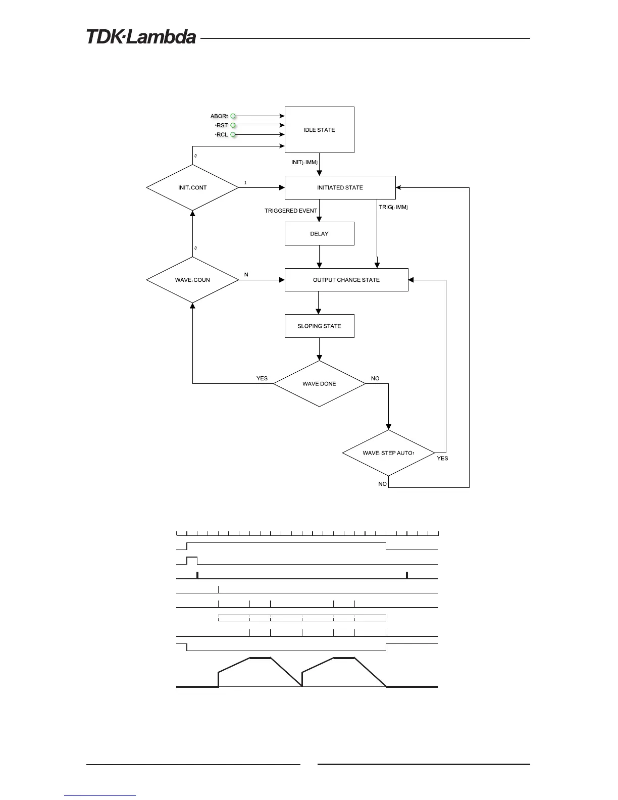
Fig.8-5: Simplified Models of Trigger in WAVE Mode
0.01sec
Trig Initated INIT:IMM
WTG (Wait Trigger)
Trigger Event
TRD TRIG:DEL 0.02
STS (Step Started)
TIME 0.03s 0.02s 0.03s WAVE:TIME 0,3,2,3
STC (Step Complited)
OPC (Operation Complited)
WAVE:VOLT 5,10,10,0
OUTPUT
VOLTAGE
WAVE:COUN 2
INIT CONT 0
WAVE MODE AUTO
0.02s
0.03s 0.02s 0.03s
8.4 WAVE Mode
Output change value in slope determined by parameters in the WAVE subsystem via input trigger.
Refer to section 7.12.12.
Fig.8-6: WAVE Mode Sequence example

Table of Contents

Related product manuals