EasyManua.ls Logo

Texas Instruments TMS320F28069 - Page 110

Texas Instruments TMS320F28069
177 pages
Print Icon
To Next Page IconTo Next Page
To Next Page IconTo Next Page
To Previous Page IconTo Previous Page
To Previous Page IconTo Previous Page
Loading...
16
McBSP Receive
Interrupt Select Logic
MDXx
MDRx
Expand Logic
DRR1 Receive Buffer
RX
Interrupt
DRR2 Receive Buffer
RBR1 RegisterRBR2 Register
MCLKXx
MFSXx
MCLKRx
MFSRx
16
Compand Logic
DXR2 Transmit Buffer
RSR1
XSR2
XSR1
Peripheral Read Bus
16
16
16
16
16
RSR2
DXR1 Transmit Buffer
LSPCLK
MRINT
To CPU
RX Interrupt Logic
McBSP Transmit
Interrupt Select Logic
TX
Interrupt
MXINT
To CPU
TX Interrupt Logic
16
16 16
Bridge
DMA Bus
Peripheral Bus
Peripheral Write Bus
CPU
CPU
CPU
110
TMS320F28069
,
TMS320F28068
,
TMS320F28067
,
TMS320F28066
TMS320F28065, TMS320F28064, TMS320F28063, TMS320F28062
SPRS698F NOVEMBER 2010REVISED MARCH 2016
www.ti.com
Submit Documentation Feedback
Product Folder Links: TMS320F28069 TMS320F28068 TMS320F28067 TMS320F28066 TMS320F28065
TMS320F28064 TMS320F28063 TMS320F28062
Detailed Description Copyright © 2010–2016, Texas Instruments Incorporated
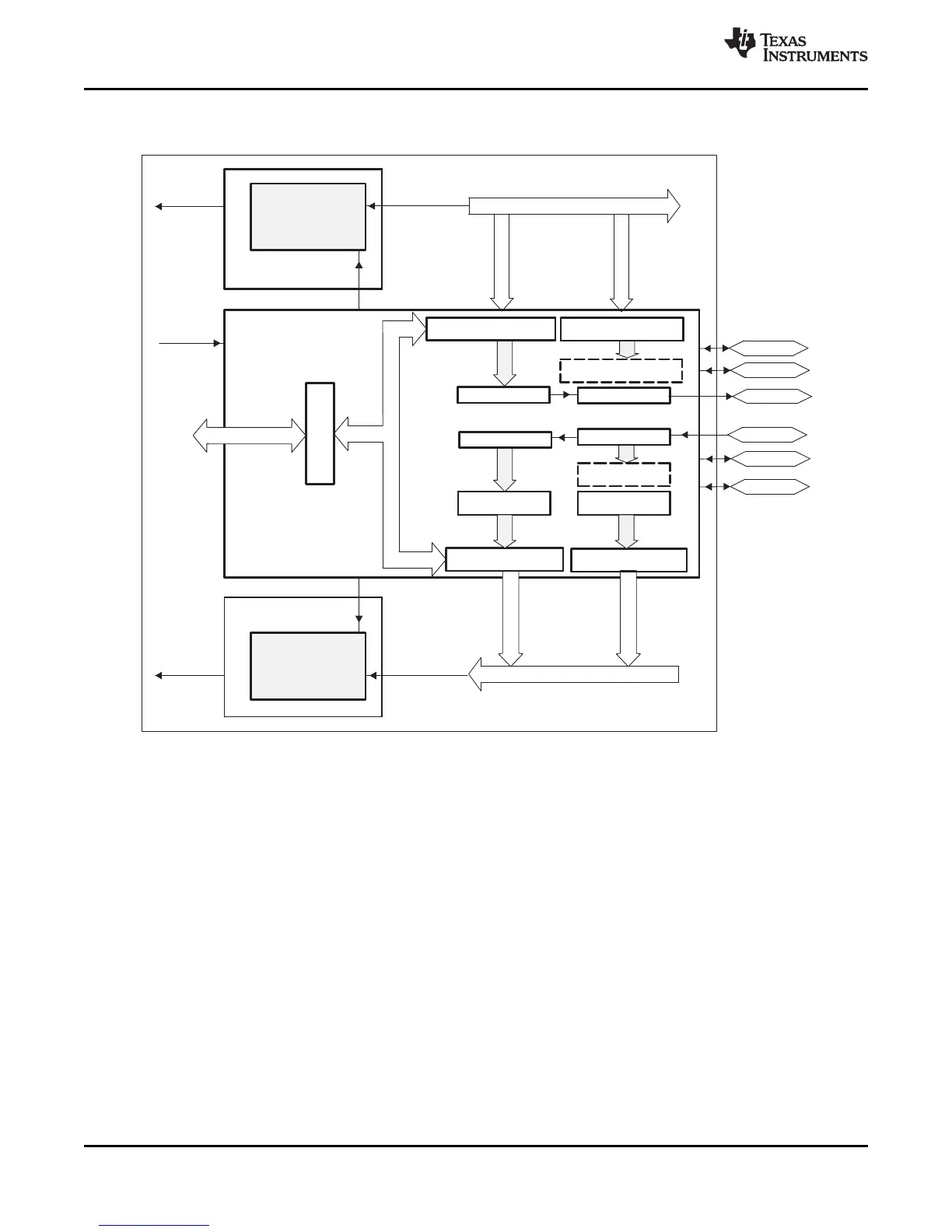
Figure 6-38 shows the block diagram of the McBSP module.
Figure 6-38. McBSP Module

Related product manuals