EasyManua.ls Logo

Toshiba SMMS-e - Outdoor Unit (18, 20, 22 HP)

Toshiba SMMS-e
96 pages
Print Icon
To Next Page IconTo Next Page
To Next Page IconTo Next Page
To Previous Page IconTo Previous Page
To Previous Page IconTo Previous Page
Loading...
12
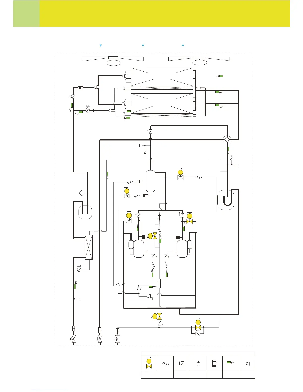
Refrigerant Piping Systematic
<Cooling,Heat pump type>
M
Outdoor Unit (18, 20, 22HP)
odel: MMY-MAP1806 ,
MMY-MAP2006 , MMY-MAP220
(TD2)
(TS1)
(TE1)
(TK2)
(TK1)
(TD1)
(TK4)
(TE2)
(TO)
SV
SV
SV
SV
M
M
(TG2)
(TG1)
(TL3)
SV
SV
SV
(TK5)
(TS3)
(TL1)
(TL2)
(SV3B)
(SV3A)
(SV2)
(SV3D)
(SV42)
(SV41)
(SV3C)
(PMV4)
Fan
Fan
Fan motor
Fan motor
Right side
Main heat exchanger
Left side
Main heat exchanger
Right side Sub heat exchanger
Left side Sub heat exchanger
(PMV1)
(PMV3)
4-way valve
High-pressure
sensor
Low-pressure
sensor
Oil separator
Liquid Tank
Oil Header
High-
pressure
switch
High-
pressure
switch
Sub cool
heat exchanger
Fusible
plug
FP
Liquid side
Service valve
Gas side
Service valve
Balance pipe
Service valve
SV
Solenoid
valve
Capillary
tube
Check
valve
Check
joint
Strainer
Temperature
sensor
Symbol
Distributor
Reducer
Compressor
1
(Inverter)
Compressor
2
(Inverter)
Accumulator

Table of Contents

Other manuals for Toshiba SMMS-e

Related product manuals