EasyManua.ls Logo

Toshiba SMMS-e - Refrigerant Piping Systematic; Outdoor Unit Piping Diagrams

Toshiba SMMS-e
96 pages
Print Icon
To Next Page IconTo Next Page
To Next Page IconTo Next Page
To Previous Page IconTo Previous Page
To Previous Page IconTo Previous Page
Loading...
10
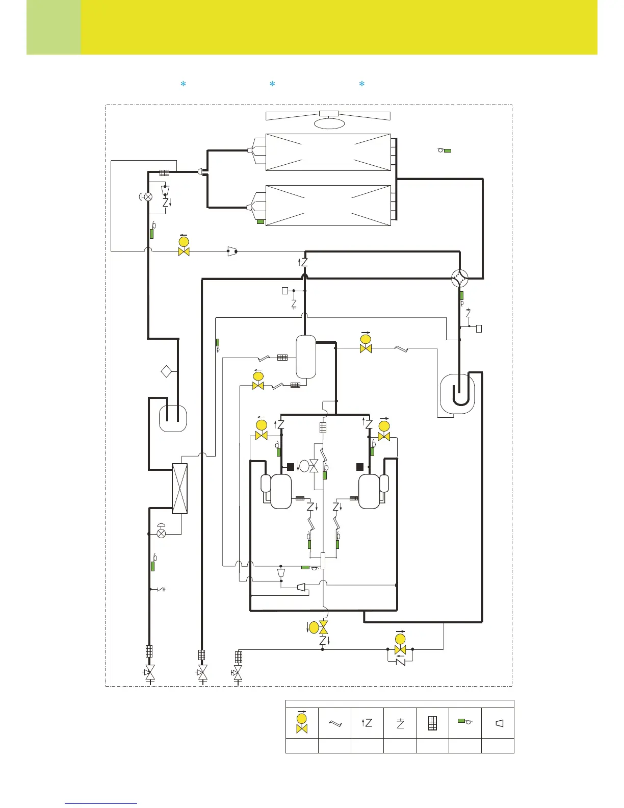
Refrigerant Piping Systematic
<Cooling,Heat pump type>
Outdoor Unit (8, 10, 12HP)
Model: MMY-MAP0806 , MMY-MAP1006 , MMY-MAP1206
(TD2)
(TE1)
(TK2)
(TK1)
(TD1)
(TK4)
(TO)
SV
SV
SV
SV
M
(TL1)
SV
SV
SV
(TK5)
(TS3)
(TL3)
Reducer
(SV3A)
(SV2)
(SV3D)
(SV42)(SV41)
(SV3C)
(PMV4)
(TS1)
(SV3B)
Fan
Fan motor
Right side
Main heat exchanger
Left side
Main heat exchanger
(PMV1)
4-way valve
High-pressure
sensor
Low-pressure
sensor
Oil separator
Fusible
plug
Liquid Tank
Accumulator
High-
pressure
switch
High-
pressure
switch
Compressor
1
(Inverter)
Oil Header
Liquid side
Service valve
Gas side
Service valve
Balance pipe
Service valve
Sub cool
heat exchanger
SV
(SV52)
Reducer
FP
Compressor
2
(Inverter)
SV
Solenoid
valve
Capillary
tube
Check
valve
Check
joint
Strainer
Temperature
sensor
Symbol
Distributor
Reducer

Table of Contents

Other manuals for Toshiba SMMS-e

Related product manuals