EasyManua.ls Logo

Trilogy Communications Commander - Page 28

Default Icon
81 pages
Print Icon
To Next Page IconTo Next Page
To Next Page IconTo Next Page
To Previous Page IconTo Previous Page
To Previous Page IconTo Previous Page
Loading...
Commander Installation Guide
Page 28 of 81
Issue 9.1
Trilogy Communications Limited
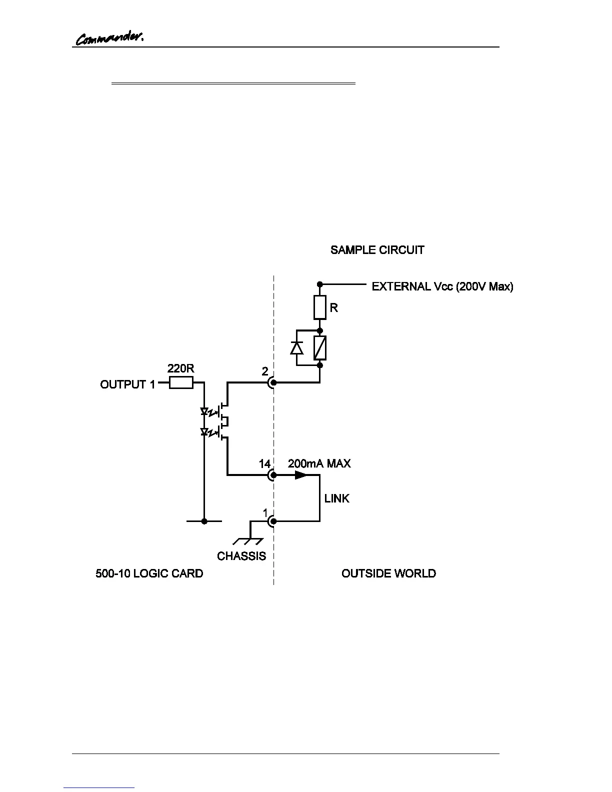
3.4.5.2 Suggested external wiring of Misc I/O card output
The circuit below shows suggested wiring for Output 1 of the 500-10-00 Misc I/O logic card.
Maximum current through the output stage must be limited to 200mA and the maximum
permitted external voltage is +200V. If these limits are exceeded, the card may be damaged.
Connector pin-out is shown in detail on page 24.

Table of Contents