EasyManua.ls Logo

VAMP 50 - Input signal selection; Intermittent earth fault detection

VAMP 50
232 pages
Print Icon
To Next Page IconTo Next Page
To Next Page IconTo Next Page
To Previous Page IconTo Previous Page
To Previous Page IconTo Previous Page
Loading...
Technical description 2 Protection functions 2.13 Earth fault protection I0>
50N/51N
VM50.EN004 VAMP 24h support phone +358 (0)20 753 3264
69
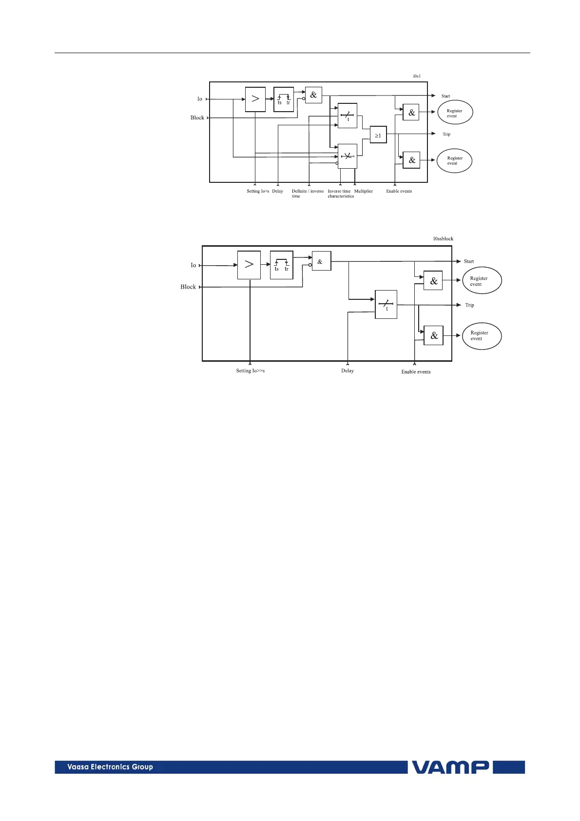
Figure 2-1 Block diagram of the earth fault stage I
0
>
Figure 2-2 Block diagram of the earth fault stages I
0
>>, I
0
>>> and I
0
>>>>
Figure 2-1 shows a functional block diagram of the I
0
> earth
overcurrent stage with definite time and inverse time operation
time. Figure 2-2 shows a functional block diagram of the I
0
>>,
I
0
>>> and I
0
>>>> earth fault stages with definite time
operation delay.
Input signal selection
Each stage can be connected to supervise any of the following
inputs and signals:
Input I
01
for all networks other than rigidly earthed.
Calculated signal I
0Calc
for rigidly and low impedance
earthed networks. I
0Calc
= I
L1
+ I
L2
+ I
L3
.
Additionally the stage I
0
> has one more input signal
alternative to measure current peaks to detect a restriking
intermittent earth fault:
I
01Peak
to measure the peak value of input I
01
.
Intermittent earth fault detection
Short earth faults make the protection to start (pick up), but
will not cause trip. W
hen starting happens often enough, such
intermittent faults can be cleared using the intermittent time
setting.

Table of Contents