EasyManua.ls Logo

Wascomat TD67 - Price Reduction (22 K)

Wascomat TD67
120 pages
Print Icon
To Next Page IconTo Next Page
To Next Page IconTo Next Page
To Previous Page IconTo Previous Page
To Previous Page IconTo Previous Page
Loading...
100
I/Omodules
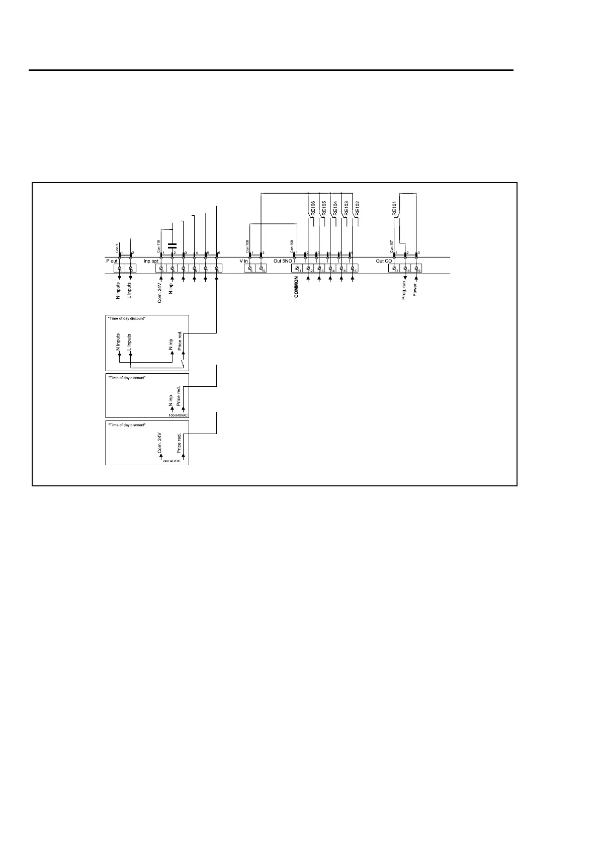
13.4.4Pricereduction(22K)
Bymaintaininganactivated(high)signalonconnection5("Pricered"),thepriceoftheprogramcan
bereduced.Thisfunctionhasanumberofuses,includingprovidingreductionsduringaspecic
periodoftheday.Whilstthesignalremainsactive(high),thepriceoftheprogramisreducedbythe
percentageenteredinthepriceprogrammingmenu.
g.7441
135

Table of Contents

Related product manuals