EasyManua.ls Logo

Wavetek 3000 - Page 160

Wavetek 3000
225 pages
Print Icon
To Next Page IconTo Next Page
To Next Page IconTo Next Page
To Previous Page IconTo Previous Page
To Previous Page IconTo Previous Page
Loading...
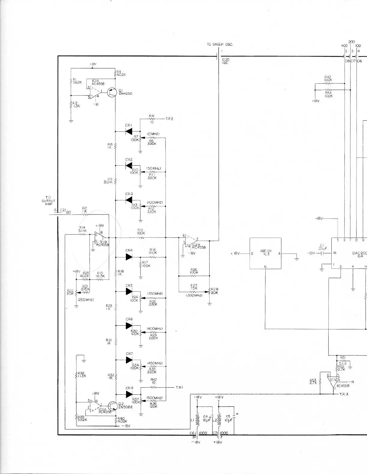
TO
OUTPUT
AMP
-1
61
120
F3
IL3K
R2
IK
R14
5
.1
I
K
Mh
+18V
P20
40
.2K
(250MHZ)
P32
I I
.3
K
'18V
+IBV
8
+IBV
RS
IK
R23
IK
R31
IK
R33
IK
O
2
250
CRI
R41
R37
OOK
0N
I
25068
20K
K
-18v
TB2
v
r~r
1
R
C
4558
TPI
P26
I00
K
(300MHZ)
TO
SWEEP
OSC
.
H28
20K
C20
120
+
18V
REF
01
4
+18v
27K
+IBV
P43
IOOK
P44
100
K
400
2
IS
FIIK
1
R52
2
.7K
-
5
T
.
P
.
3
200
5 6 7 8 9
-18
RC4558
7
100
3 4
~
17
C16
01
pF
-18V-i
H
16
DAC-200
IC4
L
-1SV
14

Table of Contents

Related product manuals