EasyManua.ls Logo

Xilinx ZCU102 - Page 63

Xilinx ZCU102
137 pages
Print Icon
To Next Page IconTo Next Page
To Next Page IconTo Next Page
To Previous Page IconTo Previous Page
To Previous Page IconTo Previous Page
Loading...
ZCU102 Evaluation Board User Guide www.xilinx.com 63
UG1182 (v1.2) March 20, 2017
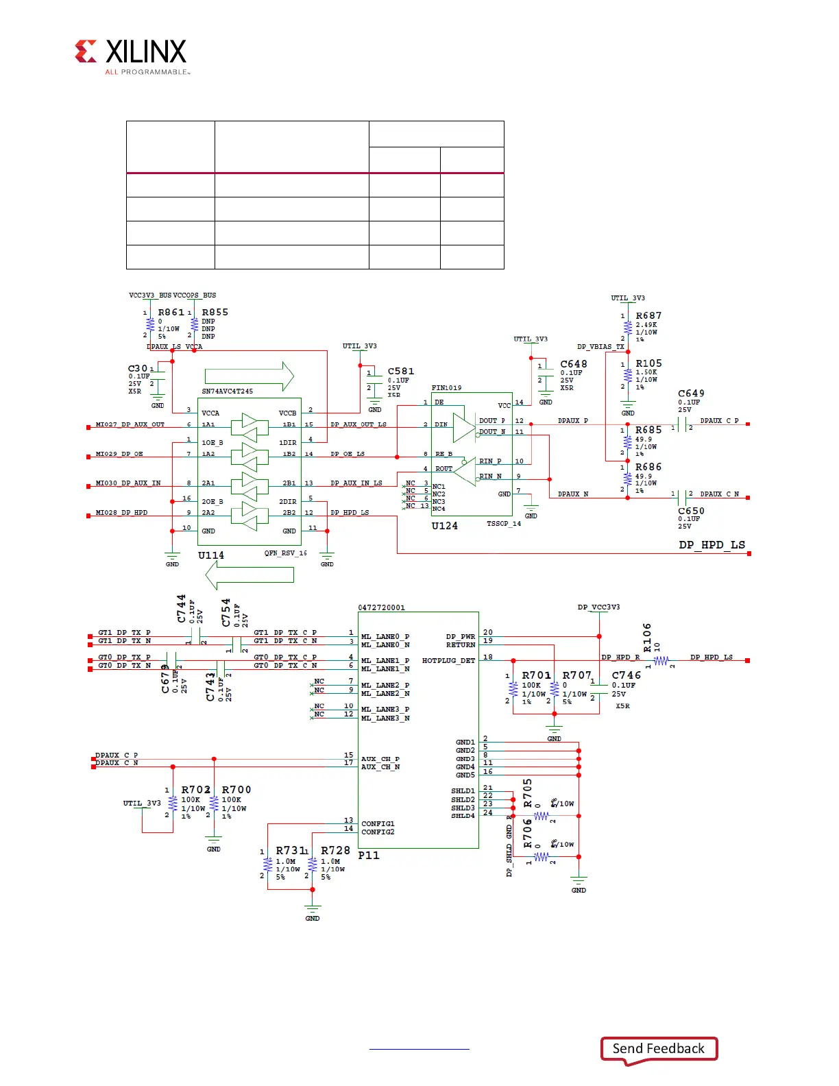
Chapter 3: Board Component Descriptions
Table 3-27: DPAUX/MIO Connections
XCZU9EG
(U1) Pin
Schematic Net Name
Level Shifter U114
Pin Name Pin No.
L21 MIO30_DP_AUX_IN
2A1 8
K22 MIO29_DP_OE
1A2 7
N21 MIO28_DP_HPD
2A2 9
M21 MIO27_DP_AUX_OUT
1A1 6
X-Ref Target - Figure 3-22
Figure 3-22: DisplayPort Circuit
;
Send Feedback

Table of Contents

Other manuals for Xilinx ZCU102

Related product manuals