EasyManua.ls Logo

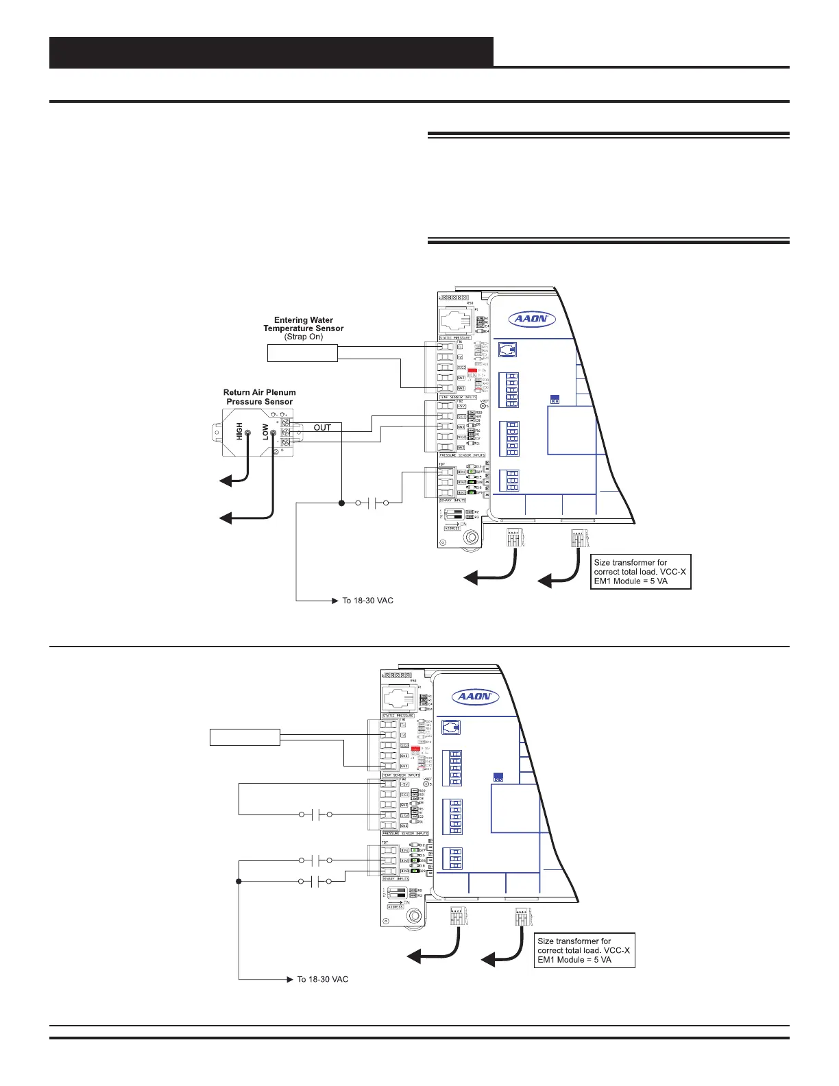
AAON VCCX-454 - EM1 Expansion Module; Figure 13: Entering Water Temperature Sensor, Return Air Plenum Pressure and Return;Exhaust Proof of Flow; Figure 14: Direct Fire Wiring

AAON VCCX-454
105 pages
Print Icon
To Next Page IconTo Next Page
To Next Page IconTo Next Page
To Previous Page IconTo Previous Page
To Previous Page IconTo Previous Page
Loading...
23VCCX-454 Controller Technical Guide
WIRING
EM1 Expansion Module
The EM1 Expansion Module connects to the VCCX-454 Controller
with an E-BUS cable and adds an additional ve analog inputs, ve
analog outputs, three binary inputs, and ve congurable relay
outputs.
The EM1 Expansion Module can be used in conjunction with the
E-BUS 12 Relay Expansion Module. The expansion modules can
be used individually or together to provide the required inputs and
outputs for the specic applications.
WARNING: It is very important to be certain that all wiring
is correct as shown in the wiring diagram
below. Failure to observe the correct polarity
will result in damage to the VCCX-454
Controller or Return Air Plenum Pressure
Sensor.
+ EXC
- COM
Tubing to RA
plenum pressure
sensing location
Tubing to
atmospheric
sensing location
Return/Exhaust
Proof of Flow
Switch
Connect to
Connect to
Expansion Module(s)
(when used)
+24 VAC
GND
RELAY CONTACT
RATING IS 1 AMP
MAX @ 24 VAC
R1
R2
R3
R4
R5
RELAY OUTPUT
TERMINALS
ANALOG OUTPUT TERMINALS
GND
NOT USED
NOT USED
RETURN DAMPER
RETURN BYPASS
CHILLED WATER
EXH. DAMPER
ENTERING WATER
GND
+5V
GND
GND
GND
E-BUS
CONNECT
E-BUS
CONNECT
24 VAC POWER ONLY
WARNING! POLARITY
MUST BE OBSERVED
OR THE CONTROLLER
WILL BE DAMAGED
POWER INPUT
TERMINAL BLOCK
PRESSURE SENSOR
INPUT TERMINALS
BINARY INPUT
TERMINALS
TEMPERATURE SENSOR
TERMINALS
www.aaon.com
VCC-X EM1 EXPANSION
AAON P/N: ASM01691
RETURN/EXHAUST POF
DIRECT FIRE STATUS SIGNAL
MID SWITCH
MIXED AIR
ECONO FEEDBACK
EXHAUST DUCT
STATIC
LABEL P/N:
G040660
RC
J3
0-10 V
0-5 V
RA PLENUM
DIRECT FIRE ALARM SIGNAL
Controller
Figure 13: Entering Water Temperature Sensor, Return Air Plenum Pressure and Return/Exhaust Proof of Flow
OA Damper Mid Switch
Direct Fire Status
Direct Fire Alarm
Connect to
Connect to
Expansion Module(s)
(when used)
+24 VAC
GND
RELAY CONTACT
RATING IS 1 AMP
MAX @ 24 VAC
R1
R2
R3
R4
R5
RELAY OUTPUT
TERMINALS
ANALOG OUTPUT TERMINALS
GND
NOT USED
NOT USED
RETURN DAMPER
RETURN BYPASS
CHILLED WATER
EXH. DAMPER
ENTERING WATER
GND
+5V
GND
GND
GND
E-BUS
CONNECT
E-BUS
CONNECT
24 VAC POWER ONLY
WARNING! POLARITY
MUST BE OBSERVED
OR THE CONTROLLER
WILL BE DAMAGED
POWER INPUT
TERMINAL BLOCK
PRESSURE SENSOR
INPUT TERMINALS
BINARY INPUT
TERMINALS
TEMPERATURE SENSOR
TERMINALS
www.aaon.com
VCC-X EM1 EXPANSION
AAON P/N: ASM01691
RETURN/EXHAUST POF
DIRECT FIRE STATUS SIGNAL
MID SWITCH
MIXED AIR
ECONO FEEDBACK
EXHAUST DUCT
STATIC
LABEL P/N:
G040660
RC
J3
0-10 V
0-5 V
RA PLENUM
DIRECT FIRE ALARM SIGNAL
Mixed Air Sensor
Controller
Figure 14: Direct Fire Wiring

Table of Contents

Related product manuals