EasyManua.ls Logo

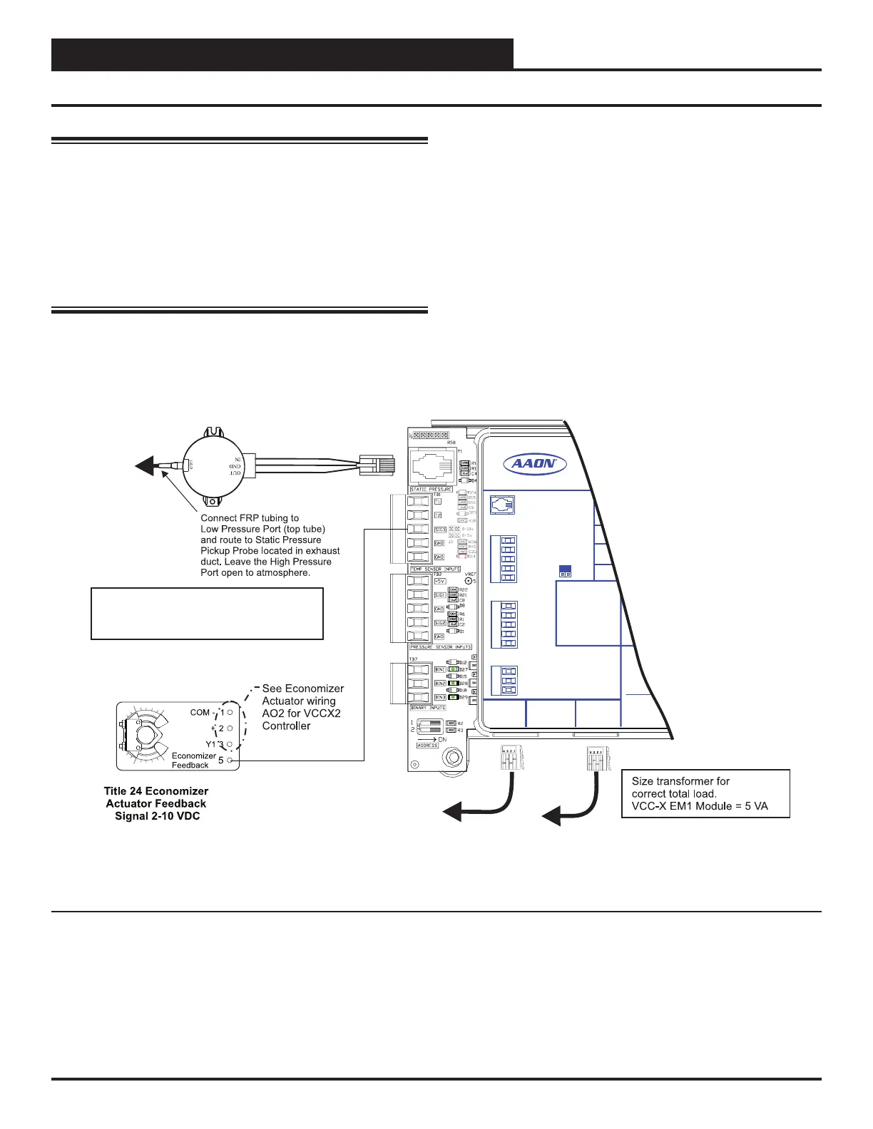
AAON VCCX-454 - Figure 15: EM1 Exhaust Duct Static Pressure and Economizer Actuator Feedback Wiring

AAON VCCX-454
105 pages
Print Icon
To Next Page IconTo Next Page
To Next Page IconTo Next Page
To Previous Page IconTo Previous Page
To Previous Page IconTo Previous Page
Loading...
24VCCX-454 Controller Technical Guide
WIRING
EM1 Expansion Module
WARNING: Observe polarity! All boards must be wired
with GND-to-GND and 24 VAC-to-24
VAC. Failure to observe polarity will result
in damage to one or more of the boards.
Expansion modules must be wired in such
a way that the expansion modules and the
controller are always powered together. Loss
of power to the expansion module will cause
the controller to become inoperative until
power is restored to the expansion module.
CAUTION: It is strongly recommended that you use
pneumatic tubing instead of relocating
the sensor. Extending the wires could
cause voltage drop problems.
ASM01640
Exhaust Static
Pressure Sensor
Set jumper to 0-10 V
(by others)
Belimo Actuator wiring shown.
Consult factory for other
manufacturer wiring instructions.
Economizer Damper Actuator
(Belimo Actuator shown)
Connect to
Expansion Module(s)
(when used)
+24 VAC
GND
RELAY CONTACT
RATING IS 1 AMP
MAX @ 24 VAC
R1
R2
R3
R4
R5
RELAY OUTPUT
TERMINALS
ANALOG OUTPUT TERMINALS
GND
NOT USED
NOT USED
RETURN DAMPER
RETURN BYPASS
CHILLED WATER
EXH. DAMPER
ENTERING WATER
GND
+5V
GND
GND
GND
E-BUS
CONNECT
E-BUS
CONNECT
24 VAC POWER ONLY
WARNING! POLARITY
MUST BE OBSERVED
OR THE CONTROLLER
WILL BE DAMAGED
POWER INPUT
TERMINAL BLOCK
PRESSURE SENSOR
INPUT TERMINALS
BINARY INPUT
TERMINALS
TEMPERATURE SENSOR
TERMINALS
www.aaon.com
VCC-X EM1 EXPANSION
AAON P/N: ASM01691
RETURN/EXHAUST POF
DIRECT FIRE STATUS SIGNAL
MID SWITCH
MIXED AIR
ECONO FEEDBACK
EXHAUST DUCT
STATIC
LABEL P/N:
G040660
RC
J3
0-10 V
0-5 V
RA PLENUM
DIRECT FIRE ALARM SIGNAL
Connect to
Controller
Figure 15: EM1 Exhaust Duct Static Pressure and Economizer Actuator Feedback Wiring

Table of Contents

Related product manuals