EasyManua.ls Logo

Alliance Laundry Systems CA050L - Control Has No Display

Alliance Laundry Systems CA050L
176 pages
Print Icon
To Next Page IconTo Next Page
To Next Page IconTo Next Page
To Previous Page IconTo Previous Page
To Previous Page IconTo Previous Page
Loading...
70422101 53
© Copyright, Alliance Laundry Systems LLC – DO NOT COPY or TRANSMIT
Micro Display Control (MDC) Troubleshooting
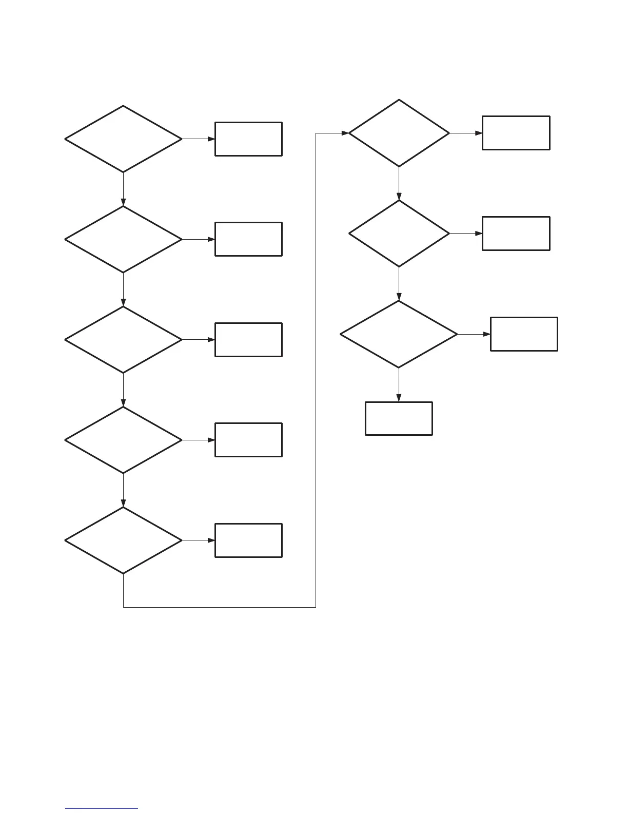
34.Control Has No Display
Is there 24 VAC across
H1-1 & H1-3 on
the control?
Replace Electronic
Control.
Is there power supplied
to the unit?
NO
Is there 120 VAC at input
of primary fuses?
Is there 120 VAC at
output side of the
primary fuses?
Is there 120
VAC across
terminals 1 & 2 of
transformer primary?
Plug unit in and
start cycle.
Correct wiring
between primary
fuse and power
supply.
Replace primary
fuse(s).
Correct wiring
between primary
fuse and
transformer.
Is there 24
V
AC across
terminals 1 &
4 of transformer
secondary?
Replace
transformer.
Is there 24 VAC at
the input of the
secondary fuse?
Is there 24 VAC at
output side of
secondary fuse?
Correct wiring
between secondary
fuse and
transformer.
Replace se
condary
fuse.
Correct wiring
between control and
secondary fuse.
YES
NO
NO
YES
NO
NO
NO
NO
NO
YES
YES
YES
YES
YES
YES
(8)
(1)
(2)
(3)
(4)
(5)
(6)
(7)
TMB249S
Gas, steam and electric heat.
Single and three phase power supply.
TMB249S

Table of Contents

Related product manuals