EasyManua.ls Logo

Ashida ADR111A - Page 107

Default Icon
128 pages
Print Icon
To Next Page IconTo Next Page
To Next Page IconTo Next Page
To Previous Page IconTo Previous Page
To Previous Page IconTo Previous Page
Loading...
Doc ID : ADR111A_IM_01
Ref ID : ADR111A/IM/FC
Rev No. : 04
Page No. : 107 of 127
ADR111A /
ADR211A
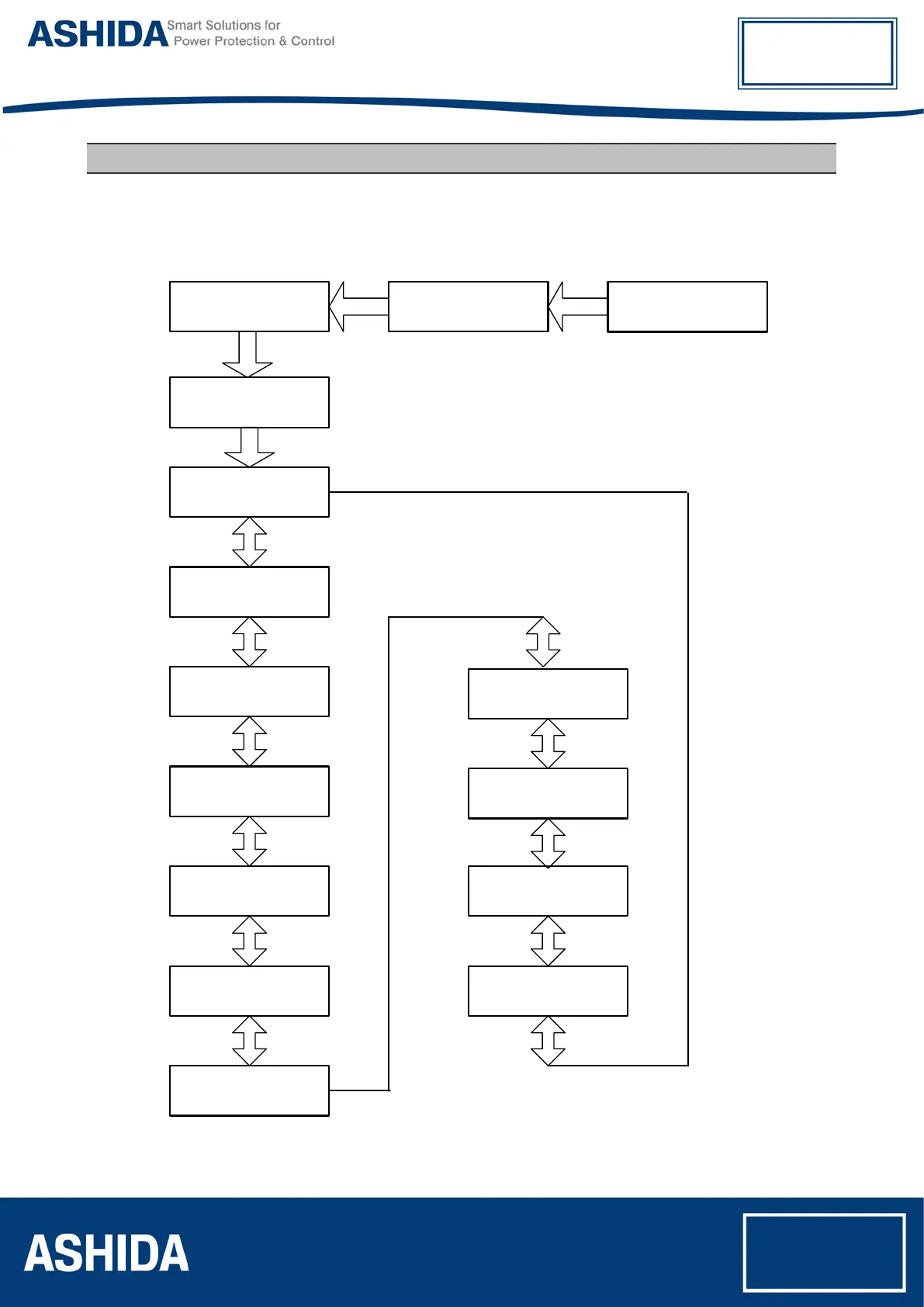
9 FLOW CHART OVERVIEW
9.1 Main Menu
After the Power ON or when LED RESET + HW RESET keys are pressed the following windows
will be displayed and the user can scroll the main menu as given below
ADR211A V–02.00
Unit ID = 001
MEASUREMENT
Relay Settings
Trip Test
Fault 1
Fault 2
Fault 3
Fault 4
Error Log
Status
DATE / TIME
Ashida Digital
Relay
Fault 5
I = 0000A
6
i = 000.00
6
3 4 3 4
3 4 3 4 3 4 3 4
3 4
3 4 3 4
3 4
3 4

Table of Contents

Related product manuals