EasyManua.ls Logo

Ashida ADR111A - Flow Chart - Date and Time; To View - Date and Time

Default Icon
128 pages
Print Icon
To Next Page IconTo Next Page
To Next Page IconTo Next Page
To Previous Page IconTo Previous Page
To Previous Page IconTo Previous Page
Loading...
Doc ID : ADR111A_IM_01
Ref ID : ADR111A/IM/FC
Rev No. : 04
Page No. : 114 of 127
ADR111A /
ADR211A
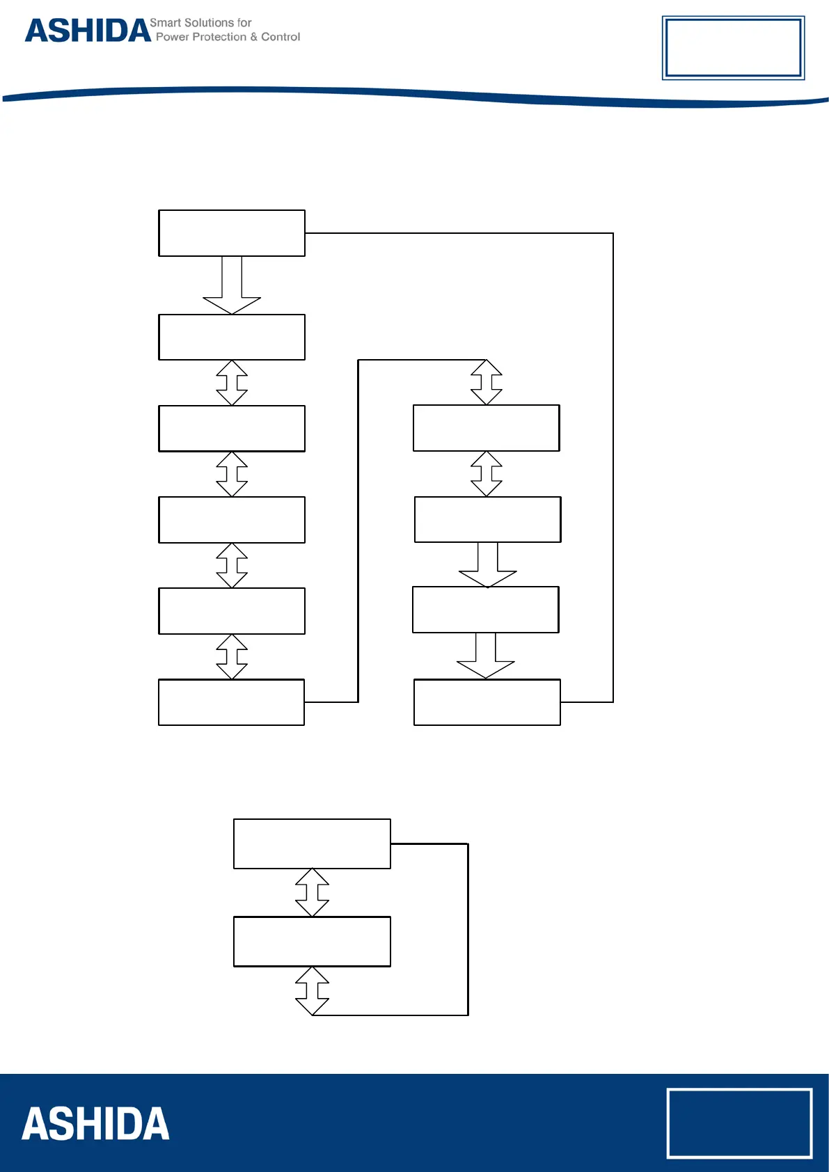
9.8 Flow Chart Date and Time
9.8.1 To Set Date and Time
Password = 0000
Use Inr / Dec
SET Hour = 017
Range 0 – 23
SET Minute = 039
Range 0 – 59
SET Second = 040
Range 0 – 59
DATE / TIME
SET Year = 016
Range 00 – 99
SET Date = 002
Range 1 – 31
SET Month = 006
Range 1 – 12
OK
SAVE Settings?
Mode for Save
5
5
5
5 6 5 6 5 6 5 6
5 65 6
9.8.2 To View Date and Time
Time : 15:20:25
Date : 02/06/16
DATE AND TIME
6 5 6 5

Table of Contents

Related product manuals