EasyManua.ls Logo

AuCom MVE series - Internal Panel Wiring

Default Icon
82 pages
Print Icon
To Next Page IconTo Next Page
To Next Page IconTo Next Page
To Previous Page IconTo Previous Page
To Previous Page IconTo Previous Page
Loading...
INSTALLATION
MVE User Manual (710-17074-00G) | 27
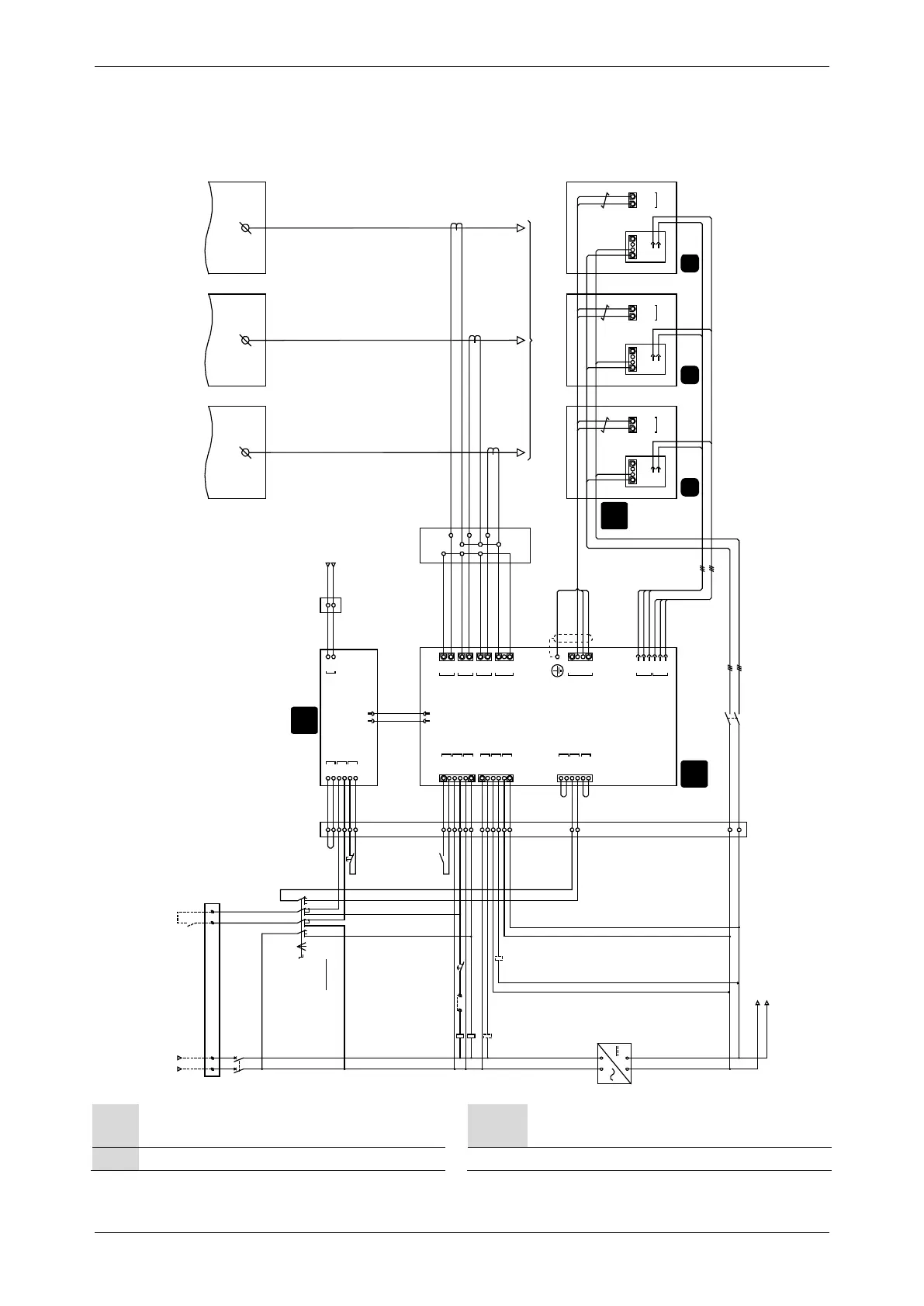
6.14 Internal Panel Wiring
Internal connection wiring diagram. This information is intended for panel builders when integrating and wiring the MVE into a
panel.
T1 T2 T3
MVE PHASE ARM 1 MVE PHASE ARM 2 MVE PHASE ARM 3
EXTERNAL
CONTROL SUPPLY
(110-240VAC)
EXTERNAL
2-WIRE MOTOR
START/STOP SIGNAL
Q10
SMPS
XT
K1
K2
K3
24 VDC SUPPLY
TO CONTROLLER "A4"
INPUT:
110-240 VAC
OUTPUT:
24VDC, 20 A
S1
(Operation
10A
MCB
(+ 24 VDC)
(- 24 VDC)
(+ 24 VDC)
(- 24 VDC)
Mode)
SEE NOTES
K2
XT XT
24VDC SUPPLY
FROM "SMPS"
(Aux N/O)
EMS
S2
(MVE Reset)
DOL
SST
START
STOP
RESET
SUPPLY
DOL+
A3
C74
C73
13
14
23
24
33
34
43
44
A1(+)
A2(-)
C1
C2
C3
C4
C5
C6
BYPASS READBACK
M.C. OUTPUT
BYPASS OUTPUT
PFCOUTPUT
SUPPLY
FANFAIL INPUT
PROT. ACTIVEINPUT
SUPPLY FAILINPUT
A4
CTGD
CT3
CT2
CT1
C23 A11
C24
C31
C32
C41
C42
A12
VOLTAGE
SENSOR
INPUTS
Tx Rx
L32
L31
L22
L21
L12
L11
GF2
GF1
V0
V1
V2
V3
GND
FR1
NC1
FR2
NC2
FR3
NC3
Tx
Rx
(Wh,Gn,Gy)
(Ye)
(Pk)
(Bn)
(CABLE: 3PR +SC, 0.75mm)
1
2
3
A
B
C
(Screen)
CT1
A1-1
MV OUTPUT CONNEC
TIONS TO MOTOR
S1 P1
S2 P2
CONNECTIONS ON PHASE ARM 1 CONNECTIONS ON PHASE ARM 2
VOLTAGE
SENSOR
OUTPUT
Signal
Ground
+24v
-24v
Rx
Tx
A
1
+24v
-24v
(Ye)
(Gn)
S1
S2
P1
P2
CT2
-24v
+24v
Rx
Tx
+24v
-24v
(Pk)
(Gy)
S1
S2
P1
P2
CT3
CONNECTIONS ON PHASE ARM 3
A1-2 A1-3
VOLTAGE
SENSOR
OUTPUT
Signal
Ground
VOLTAGE
SENSOR
OUTPUT
Signal
Ground
2
B
-24v
+24v
Rx
Tx
3
C
+24v
-24v
(Bn)
(Wh)
XT
(+24VDC)
(- 24VDC)
Rx Tx
D
E
L N
-+
KPA
PHASEARM POWER
SUPPLY OUTPUT
KPA
(2 x N/O)
1
2
3
cba
18358.C
1
Controller (A4)
3
Gate drive adapter PCB and voltage sensing
connectors
2
Power interface board (A3)
a ~ c
Phase arm 1 ˜ Phase arm 3 (A1-1 ~ A1-3)

Related product manuals