EasyManua.ls Logo

BBK DK1410SI - Section Two circuit diagram

BBK DK1410SI
128 pages
Print Icon
To Next Page IconTo Next Page
To Next Page IconTo Next Page
To Previous Page IconTo Previous Page
To Previous Page IconTo Previous Page
Loading...
FL-
F1
1
F1
2
NP
3
P1
4
P2
5
P3
6
P4
7
P5
8
P6
9
P7
10
P8
11
P9
12
P10
13
P11
14
P12
15
P13
16
P14
17
P15
18
P16
19
NX
20
NX
21
NX
22
NX
23
NX
24
8G
25
7G
26
6G
27
5G
28
4G
29
3G
30
2G
31
1G
32
NP
33
F2
34
F2
35
DS100 HNV-08SS56
FL+
G1G2G3G4G5G6G7G8
S1
S2
S3
S4
S5
S6
S7
S8
S9
S10
S11
S12
S13
S14
S15
S16
1
2
3
4
5
XP505
CON5
FL-
FL+
-21V
DGND
D+5V
1
2
3
RP100
RVP
R115
4.7K
R116
4.7K
C112
102
C113
102
J3
J4
S102
S103
S101
S100
R118
10K
R119
10K
C109
47u/16V
R124
100R
S107
S105
S106 S104
VD102
1N4148
R123
100R
R125
100R
R126
100R
C108
47u/16V
R127
4.7K
R128
4.7K
R129
4.7K
C110
104
OUT
1
VS
3
GND
2
N103
REMOT
C111
104
C114
221
C115
221
C116
221
VD101
1N4148
1
2
3
4
5
6
XP201
CON6
R120
82K
R122
47R
-21V
IR
STB
SDA
CLK
J3
J4
LED1
1
LED2
2
LED3
3
LED4
4
OSC
5
Dout
6
Din
7
CLK
8
STB
9
KEY1
10
KEY2
11
Vss
12
Vdd
13
Seg1/ks1
14
Seg2/ks2
15
Seg3/ks3
16
Seg4/ks4
17
Seg5/ks5
18
Seg6/ks6
19
Seg7/ks7
20
Seg8/ks8
21
Seg9/ks9
22
Seg10/ks10
23
Seg11/ks11
24
Seg12/ks12
25
Seg13/ks13
26
Seg14/ks14
27
Seg15/ks15
28
Seg16/ks16
29
VEE
30
Seg17/grid12
31
Seg18/grid11
32
Seg19/grid10
33
Seg20/grid9
34
Seg21/grid8
35
Seg22/grid7
36
Seg23/grid6
37
Seg24/grid5
38
Grid4
39
Grid3
40
Grid2
41
Grid1
42
VDD
43
VSS
44
N102
S0793
VD103
1N4148
VD104
1N4148
G2
G3
G4
G5
G6
G7
G8
S1
S2
S3
S4
S5
S6
S7
S8
S9
S10
S11
S12
S13
S14
S15
S16
R121
150R/0.5w
VD105
Blue LED
D+5V
LED
V100
8550
R117
100R/0.5W
D+5V
H_L
H_R
1
2
3
4
5
6
XP106
CON6
HGND
LEDDR
DGND
R133
10K
HDET
1
2
3
4
5
6
7
XP204
CON7
HDET
HGND
AGND
MIC2
H_L
H_R
MIC1
1
2
3
4
MIC101
MIC2
1
2
3
4
MIC100
MIC1
VD106
Blue LED
VD107
Blue LED
1
2
3
4
5
6
XS106
CON6
H_R
H_L
HDET
LEDDR
1
2
3
4
5
6
7
8
9
CK1
CKX-3.5-01K
HGND
DGND
G1
D+5V
CDVR938-3耳机板
C107 104
C106
104
R109 1
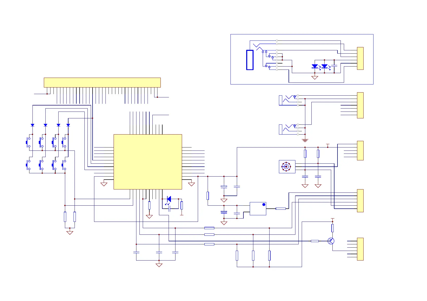
Section Two circuit diagram
5.2.1 KEY SCAN Board
- 106 -

Table of Contents

Related product manuals