EasyManua.ls Logo

BD 644787 - Page 12

BD 644787
52 pages
Print Icon
To Next Page IconTo Next Page
To Next Page IconTo Next Page
To Previous Page IconTo Previous Page
To Previous Page IconTo Previous Page
Loading...
6 HTS Customer Care Kits User’s Guide
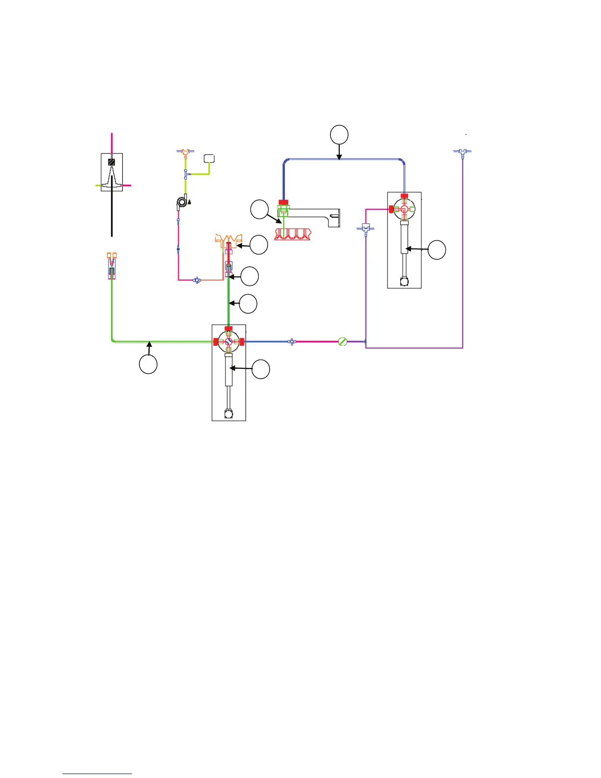
Figure 1-4 Schematic of the HTS fluidics system
HTS
pump
Flow cell
SIT
Pressure
switch
Waste
pump
Wash station
Probe
Primary
pump
Tray
Valve
12
3
2
1
4
5a
6
6

Related product manuals