EasyManua.ls Logo

Brother HL-2270DW - Chapter 6 Circuit Diagrams, Wiring Diagram

Brother HL-2270DW
181 pages
To Next Page IconTo Next Page
To Next Page IconTo Next Page
To Previous Page IconTo Previous Page
To Previous Page IconTo Previous Page
Loading...
6-1
Confidential
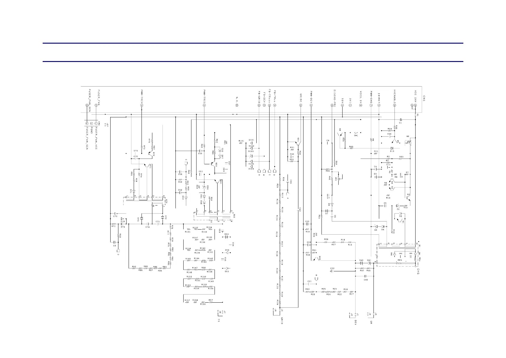
CHAPTER 6 CIRCUIT DIAGRAMS, WIRING DIAGRAM
High Voltage Power Supply PCB Circuit Diagram (MURATA)

Table of Contents

Other manuals for Brother HL-2270DW

Related product manuals