EasyManua.ls Logo

BRP Evinrude E-TEC G2 150 HP - Page 129

BRP Evinrude E-TEC G2 150 HP
164 pages
Print Icon
To Next Page IconTo Next Page
To Next Page IconTo Next Page
To Previous Page IconTo Previous Page
To Previous Page IconTo Previous Page
Loading...
12.5 – 14.7 VDC
12.5 – 14.7 VDC
+
_
+
_
*
R
R
R
R
27
21
R
R
R
R
R
R
*
1
2
3
4
18
17
13
16
23
16
17
7
8
14
Rev D
6
5
20
19
22
26
9
24
25
15
10
11
12
27
28
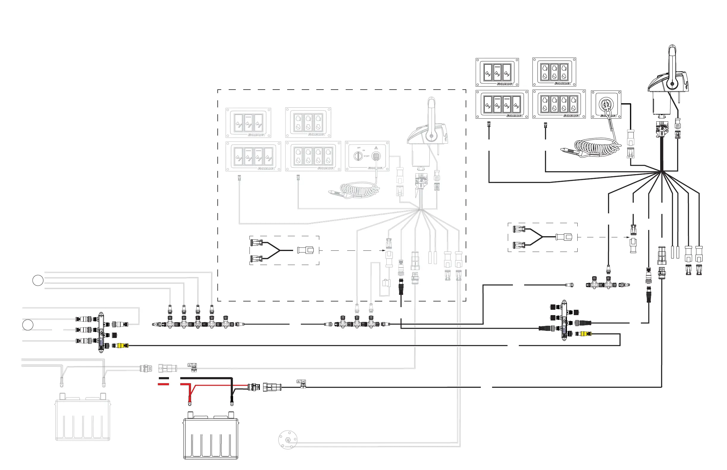
07_Digital Remote Controls – Dual Binnacle Remote Control
Second Station - 3 or 4 Engines
19
21
21
Main Station: see diagram 06

Table of Contents

Related product manuals