EasyManua.ls Logo

Canrig PC3000-26 - Indexers, Pipe Racks, and Safety Pins Troubleshooting

Default Icon
428 pages
Print Icon
To Next Page IconTo Next Page
To Next Page IconTo Next Page
To Previous Page IconTo Previous Page
To Previous Page IconTo Previous Page
Loading...
Maintanance, Service, and Troubleshooting
Canrig Drilling Technology Ltd. 6-31
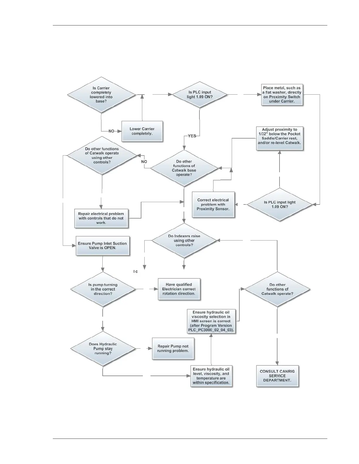
Indexers Will Not Raise (Page 1 of 2)
YES NO
To Page 2 A.
To Page 2 B.
YES
NO
YES
NO
YES
YES
NO
YES
NO
YES
YES
NO
YES
NO
NO

Table of Contents

Related product manuals