EasyManua.ls Logo

Canrig PC3000-26 - Pipe Racks Move Instead of Kicker, Indexer, or Skate

Default Icon
428 pages
Print Icon
To Next Page IconTo Next Page
To Next Page IconTo Next Page
To Previous Page IconTo Previous Page
To Previous Page IconTo Previous Page
Loading...
Maintanance, Service, and Troubleshooting
Canrig Drilling Technology Ltd. 6-33
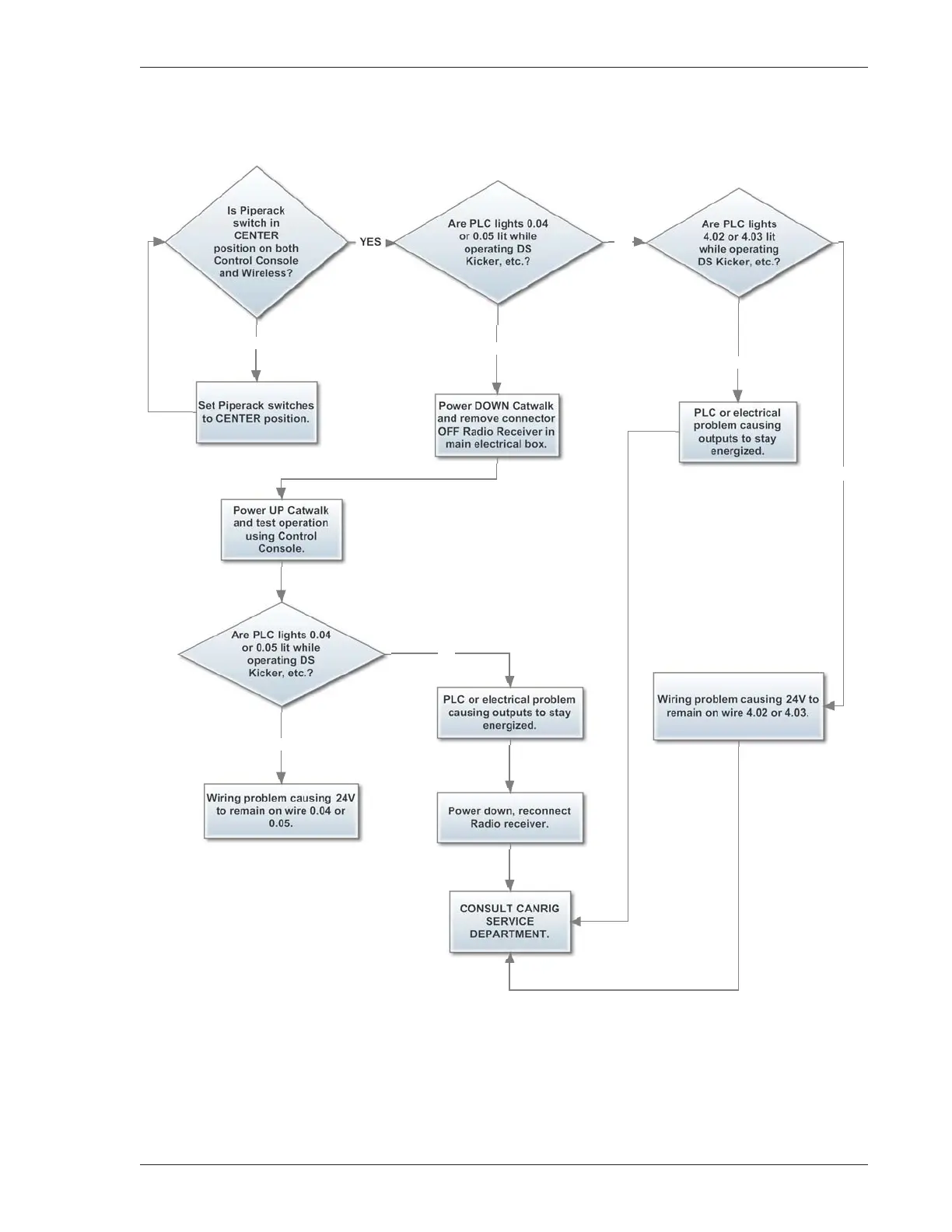
Pipe Racks Move Instead of Kicker, Indexer, or Skate
NO
NO
NO
YES
NO
YES
YES
YES

Table of Contents

Related product manuals