EasyManua.ls Logo

Canrig PC3000-26 - Skate Will Not Operate (Page 2 of 2)

Default Icon
428 pages
Print Icon
To Next Page IconTo Next Page
To Next Page IconTo Next Page
To Previous Page IconTo Previous Page
To Previous Page IconTo Previous Page
Loading...
Maintanance, Service, and Troubleshooting
Canrig Drilling Technology Ltd. 6-37
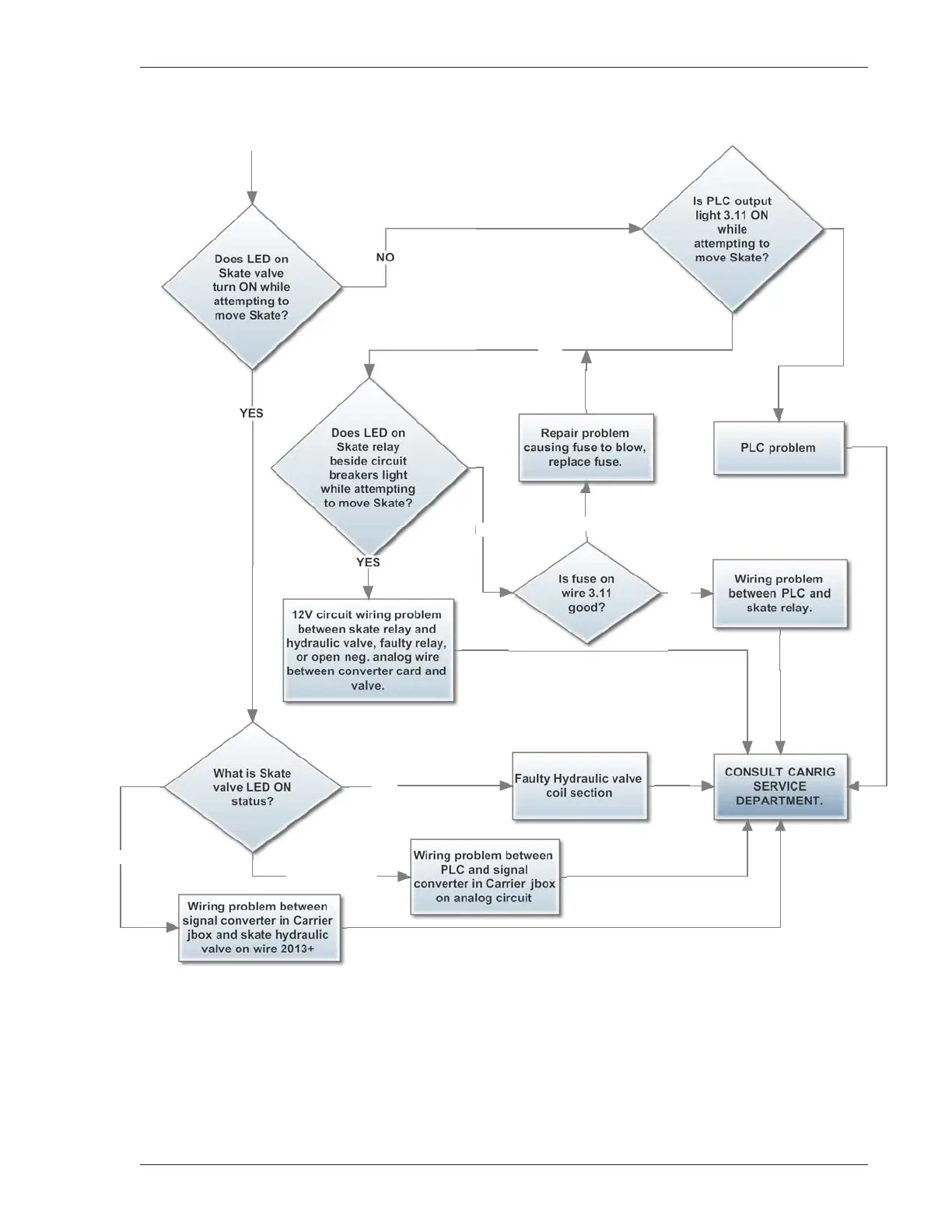
Skate Will Not Operate (Page 2 of 2)
NO
From Page 2
NO
NO
YES
YES
YES
YES
RED
GREEN
FLASHING RED

Table of Contents

Related product manuals