EasyManua.ls Logo

Canrig PC3000-26 - Safety Curtains Are Always Blocked

Default Icon
428 pages
Print Icon
To Next Page IconTo Next Page
To Next Page IconTo Next Page
To Previous Page IconTo Previous Page
To Previous Page IconTo Previous Page
Loading...
Maintanance, Service, and Troubleshooting
Canrig Drilling Technology Ltd. 6-41
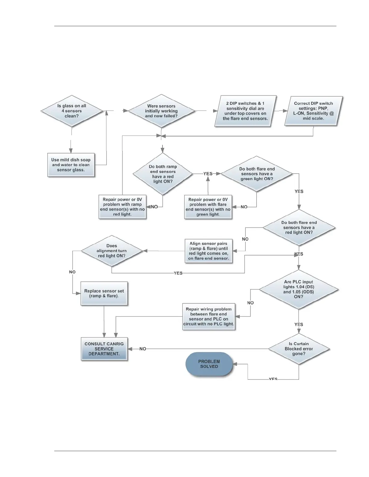
Safety Curtains Are Always Blocked
YES
NO
NO
YES
YES
YES
YES
NO
NO
YES
YES
YES
NO
NO
NO
NO

Table of Contents

Related product manuals